WARNING:
JavaScript is turned OFF. None of the links on this concept map will
work until it is reactivated.
If you need help turning JavaScript On, click here.
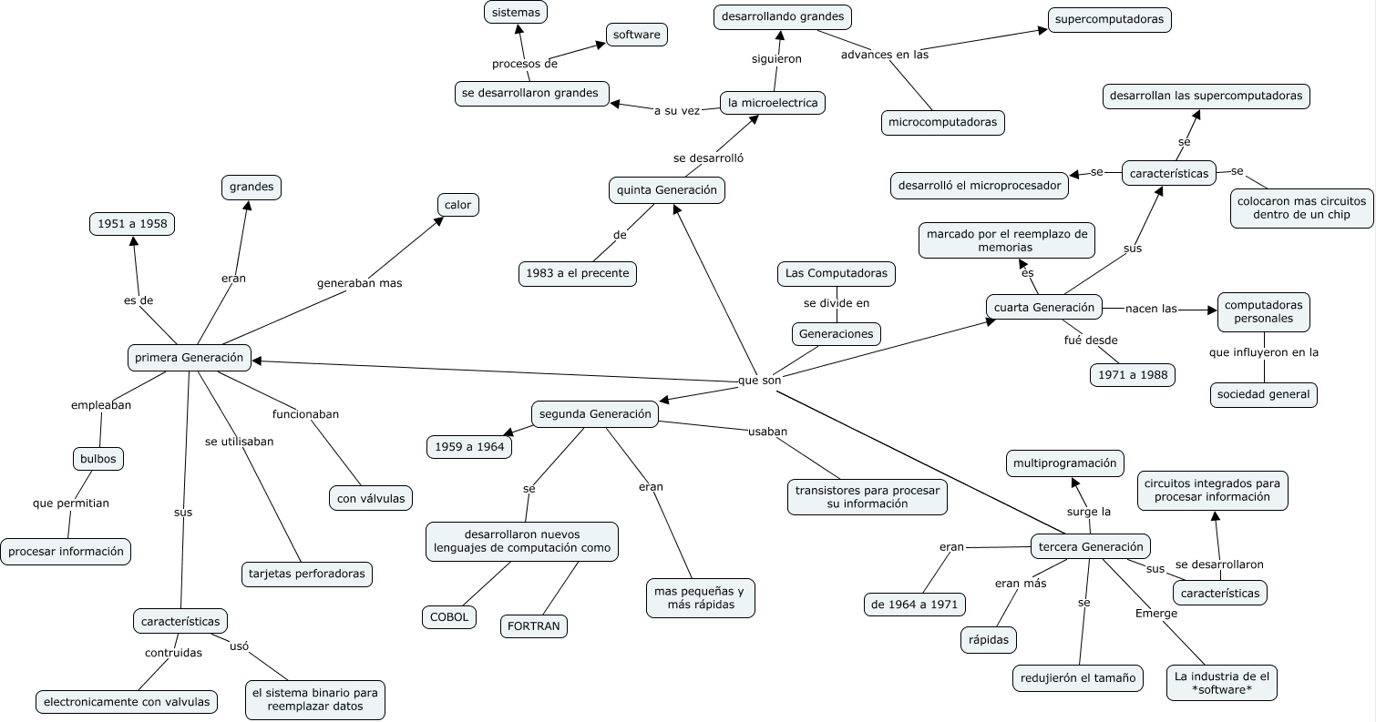
Este Cmap, tiene información relacionada con: generaciones de la computadoras, Generaciones que son segunda Generación, tercera Generación eran más rápidas, cuarta Generación sus características, primera Generación sus características, desarrollaron nuevos lenguajes de computación como Y FORTRAN, segunda Generación de 1959 a 1964, se desarrollaron grandes procesos de sistemas, Generaciones que son quinta Generación, características se desarrollan las supercomputadoras, quinta Generación de 1983 a el precente, primera Generación funcionaban con válvulas, segunda Generación se desarrollaron nuevos lenguajes de computación como, desarrollaron nuevos lenguajes de computación como entre COBOL, segunda Generación eran mas pequeñas y más rápidas, tercera Generación sus características, desarrollando grandes advances en las microcomputadoras, cuarta Generación es marcado por el reemplazo de memorias, bulbos que permitian procesar información, cuarta Generación fué desde 1971 a 1988, la microelectrica siguieron desarrollando grandes