WARNING:
JavaScript is turned OFF. None of the links on this concept map will
work until it is reactivated.
If you need help turning JavaScript On, click here.
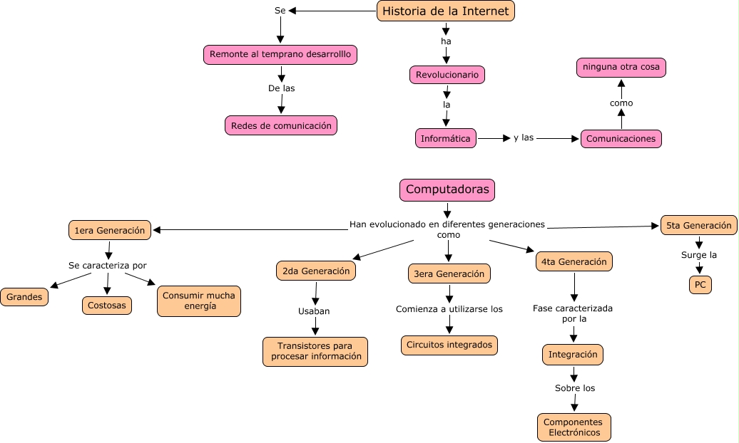
Este Cmap, tiene información relacionada con: Historia de la Internet, 5ta Generación Surge la PC, Computadoras Han evolucionado en diferentes generaciones como 1era Generación, 1era Generación Se caracteriza por Costosas, Computadoras Han evolucionado en diferentes generaciones como 5ta Generación, Remonte al temprano desarrolllo De las Redes de comunicación, 2da Generación Usaban Transistores para procesar información, 1era Generación Se caracteriza por Grandes, Comunicaciones como ninguna otra cosa, Computadoras Han evolucionado en diferentes generaciones como 2da Generación, Computadoras Han evolucionado en diferentes generaciones como 4ta Generación, Revolucionario la Informática, Historia de la Internet Se Remonte al temprano desarrolllo, Integración Sobre los Componentes Electrónicos, Historia de la Internet ha Revolucionario, 3era Generación Comienza a utilizarse los Circuitos integrados, Informática y las Comunicaciones, 4ta Generación Fase caracterizada por la Integración, 1era Generación Se caracteriza por Consumir mucha energía, Computadoras Han evolucionado en diferentes generaciones como 3era Generación