WARNING:
JavaScript is turned OFF. None of the links on this concept map will
work until it is reactivated.
If you need help turning JavaScript On, click here.
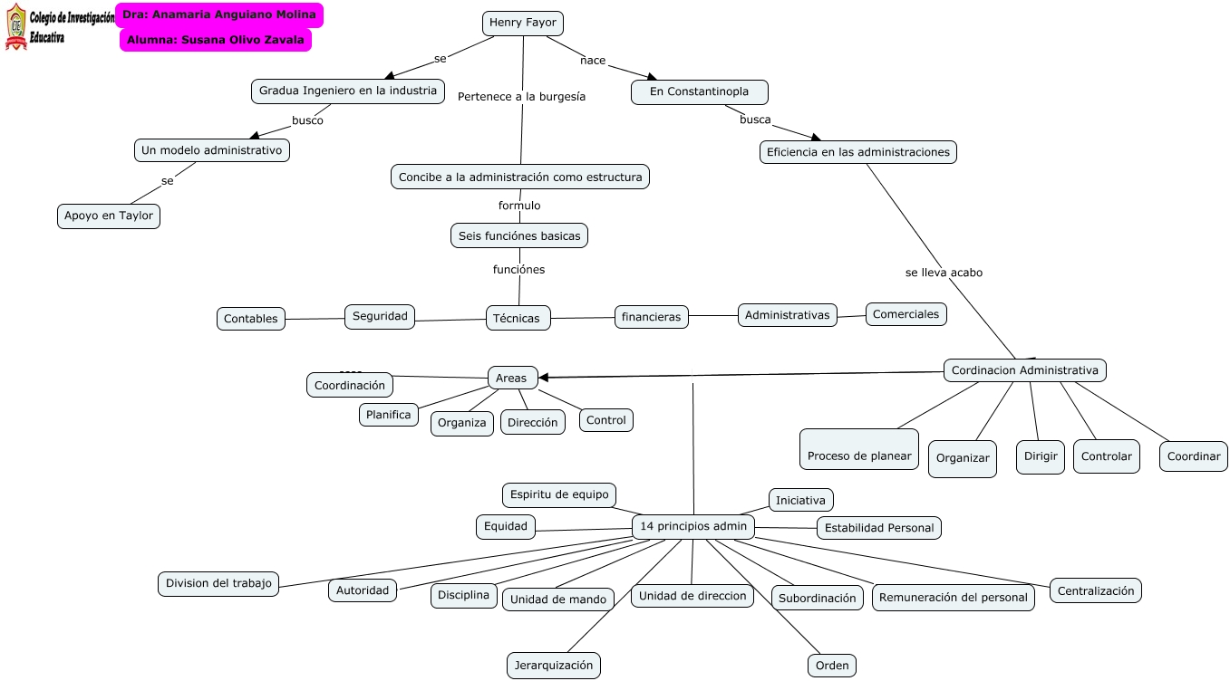
Este Cmap, tiene información relacionada con: Susana_Teoria_Admitiva, 14 principios admin ???? Unidad de direccion, Cordinacion Administrativa 14 principios admin, 14 principios admin ???? Iniciativa, En Constantinopla busca Eficiencia en las administraciones, 14 principios admin ???? Remuneración del personal, 14 principios admin ???? Orden, 14 principios admin ???? Estabilidad Personal, Areas ???? Organiza, Seis funciónes basicas funciónes Técnicas, Técnicas ???? financieras, Eficiencia en las administraciones se lleva acabo Cordinacion Administrativa, 14 principios admin ???? Centralización, 14 principios admin ???? Unidad de mando, Cordinacion Administrativa ???? Areas, 14 principios admin ???? Division del trabajo, Contables Seguridad, Coordinar ???? Cordinacion Administrativa, Cordinacion Administrativa ???? Dirigir, 14 principios admin ???? Subordinación, Concibe a la administración como estructura formulo Seis funciónes basicas