WARNING:
JavaScript is turned OFF. None of the links on this concept map will
work until it is reactivated.
If you need help turning JavaScript On, click here.
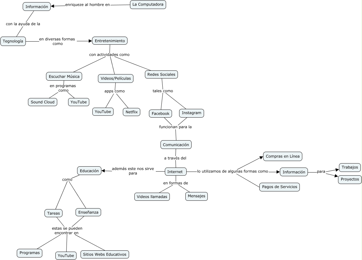
Este Cmap, tiene información relacionada con: La computadora, Entretenimiento con actividades como Escuchar Música, Internet en formas de Videos llamadas, Internet lo utilizamos de algunas formas como Información, Enseñanza estas se pueden encontrar en Sitios Webs Educativos, Tegnología en diversas formas como Entretenimiento, Videos/Películas apps como YouTube, Internet lo utilizamos de algunas formas como Compras en Línea, Entretenimiento con actividades como Videos/Películas, Escuchar Música en programas como YouTube, Escuchar Música en programas como Sound Cloud, Internet además este nos sirve para Educación, Redes Sociales tales como Facebook, Educación como Enseñanza, Entretenimiento con actividades como Redes Sociales, Tareas estas se pueden encontrar en Sitios Webs Educativos, Instagram funcionan para la Comunicación, Redes Sociales tales como Instagram, Facebook funcionan para la Comunicación, Información para Proyectos, Tareas estas se pueden encontrar en Programas