WARNING:
JavaScript is turned OFF. None of the links on this concept map will
work until it is reactivated.
If you need help turning JavaScript On, click here.
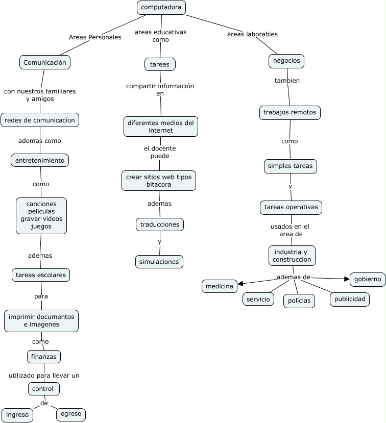
Este Cmap, tiene información relacionada con: cmap de katherine, finanzas utilizado para llevar un control, Comunicación con nuestros familiares y amigos redes de comunicacíon, control de egreso, tareas escolares para imprimir documentos e imagenes, entretenimiento como canciones peliculas gravar videos juegos, imprimir documentos e imagenes como finanzas, industria y construccion ademas de servicio, industria y construccion ademas de medicina, trabajos remotos como simples tareas, redes de comunicacíon ademas como entretenimiento, computadora areas educativas como tareas, canciones peliculas gravar videos juegos ademas tareas escolares, negocios tambien trabajos remotos, industria y construccion ademas de publicidad, traducciones y simulaciones, computadora areas laborables negocios, industria y construccion ademas de gobierno, simples tareas y tareas operativas, crear sitios web tipos bitacora ademas traducciones, computadora Areas Personales Comunicación