WARNING:
JavaScript is turned OFF. None of the links on this concept map will
work until it is reactivated.
If you need help turning JavaScript On, click here.
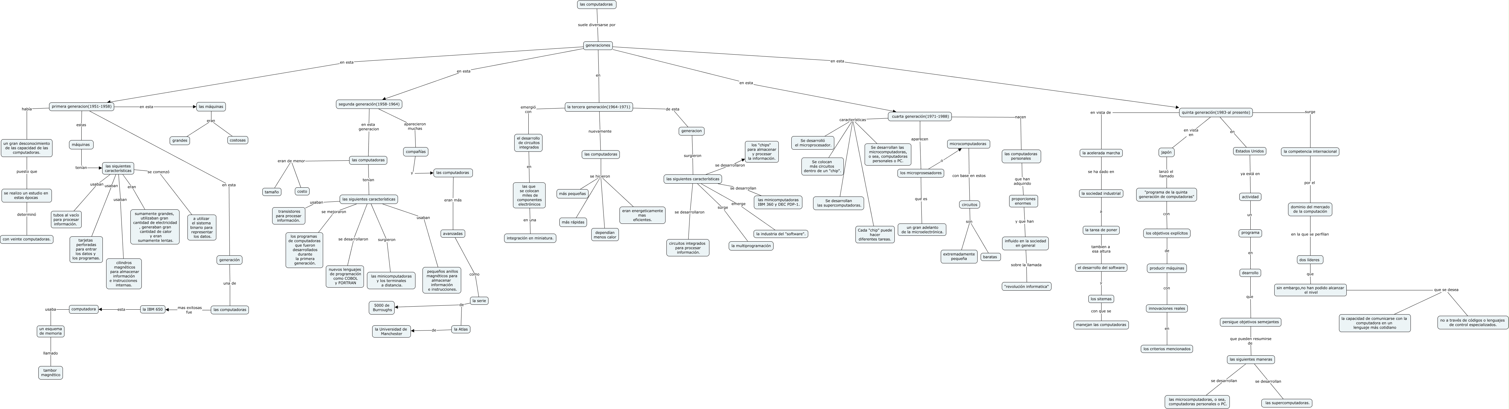
Este Cmap, tiene información relacionada con: mapa conceptual de informatica luis salas 9°b, las siquientes características se comenzó a utilizar el sistema binario para representar los datos., persigue objetivos semejantes que pueden resumirse de las siguientes maneras, generaciones en esta cuarta generación(1971-1988), las siguientes características se mejoraron los programas de computadoras que fueron desarrollados durante la primera generación., Estados Unidos ya está en actividad, computadora usaba un esquema de memoria, quinta generación(1983-al presente) en vista de la acelerada marcha, la tarea de poner tambien a esa altura el desarrollo del software, generación una de las computadoras, las computadoras personales que han adquirido proporciones enormes, la tercera generación(1964-1971) nuevamente las computadoras, la acelerada marcha se ha dado en la sociedad industrial, quinta generación(1983-al presente) surge la competencia internacional, las siguientes características usaban transistores para procesar información., las siquientes características eran sumamente grandes, utilizaban gran cantidad de electricidad , generaban gran cantidad de calor y eran sumamente lentas., las siguientes características se desarrollaron los "chips" para almacenar y procesar la información., microcomputadoras con base en estos circuitos, la Atlas de la Universidad de Manchester, programa en dearrollo, la serie de la Atlas