WARNING:
JavaScript is turned OFF. None of the links on this concept map will
work until it is reactivated.
If you need help turning JavaScript On, click here.
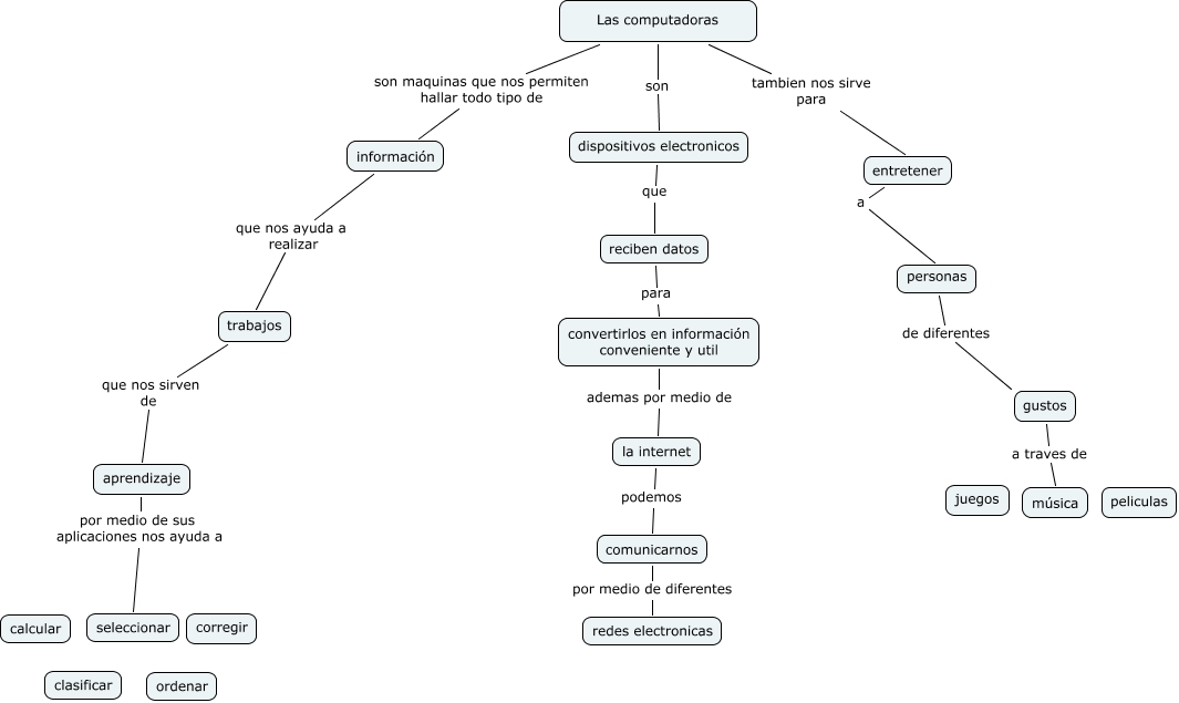
Este Cmap, tiene información relacionada con: cmap arrocha,liz septimo B, comunicarnos por medio de diferentes redes electronicas, aprendizaje por medio de sus aplicaciones nos ayuda a seleccionar, convertirlos en información conveniente y util ademas por medio de la internet, Las computadoras son dispositivos electronicos, personas de diferentes gustos, la internet podemos comunicarnos, trabajos que nos sirven de aprendizaje, reciben datos para convertirlos en información conveniente y util, entretener a personas, Las computadoras tambien nos sirve para entretener, dispositivos electronicos que reciben datos, información que nos ayuda a realizar trabajos, Las computadoras son maquinas que nos permiten hallar todo tipo de información, gustos a traves de música