WARNING:
JavaScript is turned OFF. None of the links on this concept map will
work until it is reactivated.
If you need help turning JavaScript On, click here.
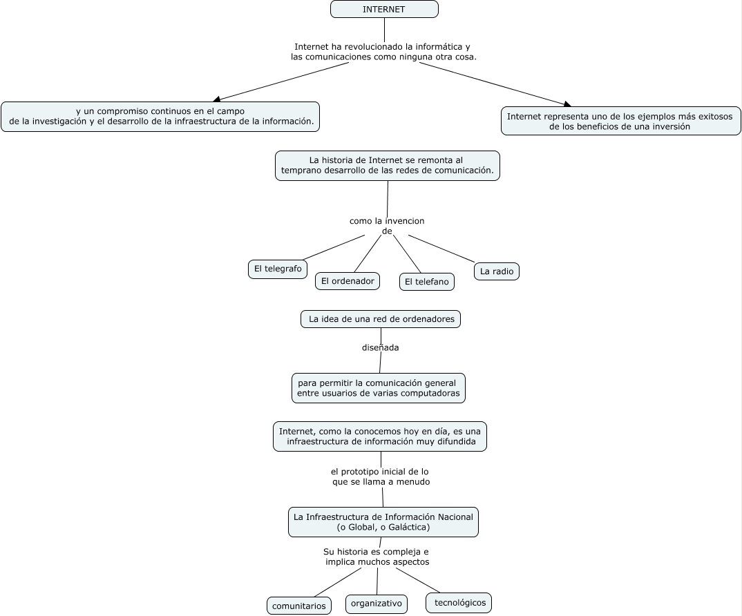
Este Cmap, tiene información relacionada con: Historia de el internet, INTERNET Internet ha revolucionado la informática y las comunicaciones como ninguna otra cosa. Internet representa uno de los ejemplos más exitosos de los beneficios de una inversión, INTERNET Internet ha revolucionado la informática y las comunicaciones como ninguna otra cosa. y un compromiso continuos en el campo de la investigación y el desarrollo de la infraestructura de la información., La historia de Internet se remonta al temprano desarrollo de las redes de comunicación. como la invencion de El telefano, La Infraestructura de Información Nacional (o Global, o Galáctica) Su historia es compleja e implica muchos aspectos tecnológicos, La idea de una red de ordenadores diseñada para permitir la comunicación general entre usuarios de varias computadoras, La historia de Internet se remonta al temprano desarrollo de las redes de comunicación. como la invencion de El telegrafo, La Infraestructura de Información Nacional (o Global, o Galáctica) Su historia es compleja e implica muchos aspectos organizativo, Internet, como la conocemos hoy en día, es una infraestructura de información muy difundida el prototipo inicial de lo que se llama a menudo La Infraestructura de Información Nacional (o Global, o Galáctica), La Infraestructura de Información Nacional (o Global, o Galáctica) Su historia es compleja e implica muchos aspectos comunitarios, La historia de Internet se remonta al temprano desarrollo de las redes de comunicación. como la invencion de El ordenador, La historia de Internet se remonta al temprano desarrollo de las redes de comunicación. como la invencion de La radio