WARNING:
JavaScript is turned OFF. None of the links on this concept map will
work until it is reactivated.
If you need help turning JavaScript On, click here.
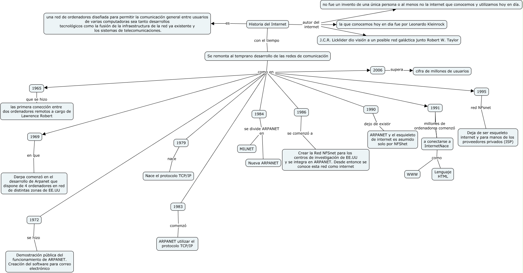
Este Cmap, tiene información relacionada con: Historia de Internet, Se remonta al temprano desarrollo de las redes de comunicación como en 1990, Se remonta al temprano desarrollo de las redes de comunicación como en 2006, 1969 en que Darpa comenzó en el desarrollo de Arpanet que dispone de 4 ordenadores en red de distintas zonas de EE.UU, a conectarse a InternetNace como WWW, Se remonta al temprano desarrollo de las redes de comunicación como en 1972, Historia del Internet autor del internet J.C.R. Licklider dio visión a un posible red galáctica junto Robert W. Taylor, Se remonta al temprano desarrollo de las redes de comunicación como en 1965, Historia del Internet autor del internet no fue un invento de una única persona o al menos no la internet que conocemos y utilizamos hoy en día., Se remonta al temprano desarrollo de las redes de comunicación como en 1969, 1995 red NFsnet Deja de ser esqueleto internet y para manos de los proveedores privados (ISP), 1991 a conectarse a InternetNace, 1990 dejo de existir ARPANET y el esquieleto de internet es asumido solo por NFShet, 1991 millones de ordenadores comenzó a conectarse a InternetNace, 1986 se comenzó a Crear la Red NFSnet para los centros de investigación de EE.UU y se integra en ARPANET. Desde entonce se conoce esta red como internet, 1965 que se hizo las primera conección entre dos ordenadores remotos a cargo de Lawrence Robert, 1972 se hizo Demostración pública del funcionamiento de ARPANET. Creación del software para correo electrónico, Se remonta al temprano desarrollo de las redes de comunicación como en 1991, Historia del Internet es una red de ordenadores diseñada para permitir la comunicación general entre usuarios de varias computadoras sea tanto desarrollos tecnológicos como la fusión de la infraestructura de la red ya existente y los sistemas de telecomunicaciones., 1979 nace Nace el protocolo TCP/IP, 1984 se divide ARPANET en Nueva ARPANET