WARNING:
JavaScript is turned OFF. None of the links on this concept map will
work until it is reactivated.
If you need help turning JavaScript On, click here.
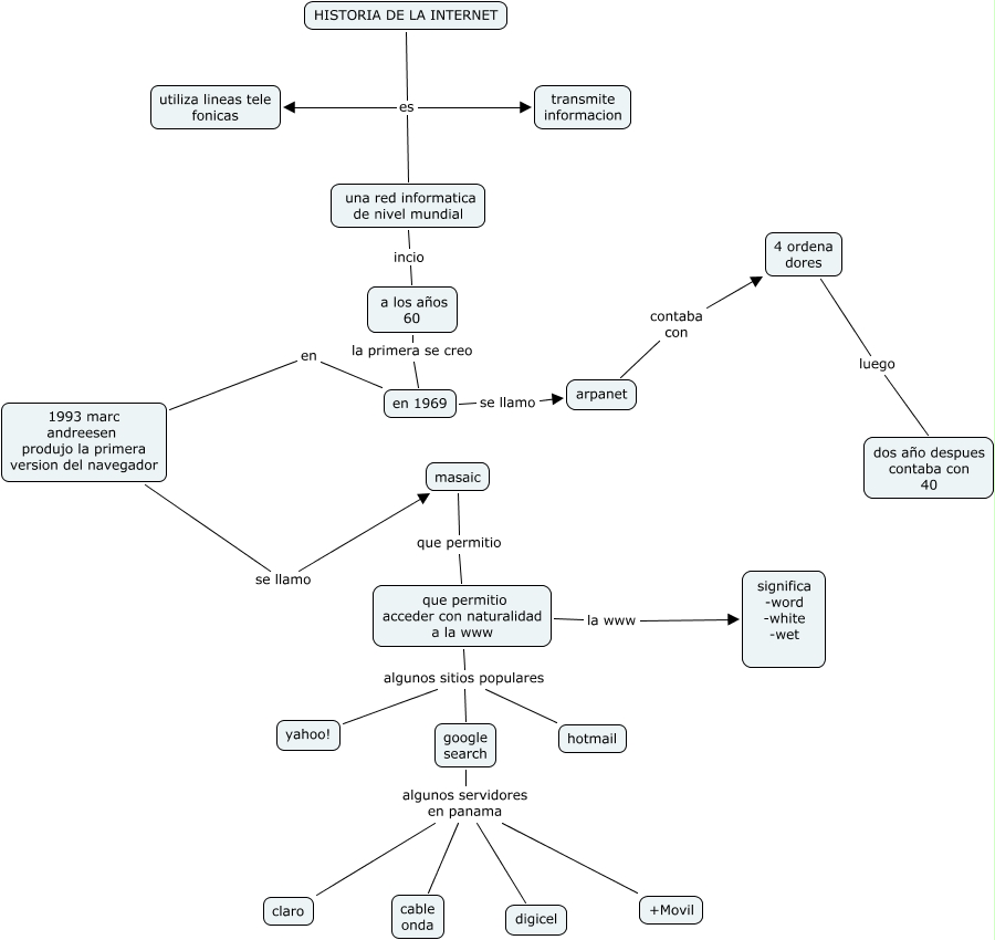
Este Cmap, tiene información relacionada con: historia de la internet, en 1969 se llamo arpanet, google search algunos servidores en panama digicel, que permitio acceder con naturalidad a la www algunos sitios populares google search, en 1969 en 1993 marc andreesen produjo la primera version del navegador, 1993 marc andreesen produjo la primera version del navegador se llamo masaic, HISTORIA DE LA INTERNET es utiliza lineas tele fonicas, HISTORIA DE LA INTERNET es transmite informacion, arpanet contaba con 4 ordena dores, google search algunos servidores en panama +Movil, masaic que permitio que permitio acceder con naturalidad a la www, HISTORIA DE LA INTERNET es una red informatica de nivel mundial, que permitio acceder con naturalidad a la www algunos sitios populares hotmail, google search algunos servidores en panama cable onda, 4 ordena dores luego dos año despues contaba con 40, que permitio acceder con naturalidad a la www la www significa -word -white -wet, a los años 60 la primera se creo en 1969, una red informatica de nivel mundial incio a los años 60, que permitio acceder con naturalidad a la www algunos sitios populares yahoo!, google search algunos servidores en panama claro