WARNING:
JavaScript is turned OFF. None of the links on this concept map will
work until it is reactivated.
If you need help turning JavaScript On, click here.
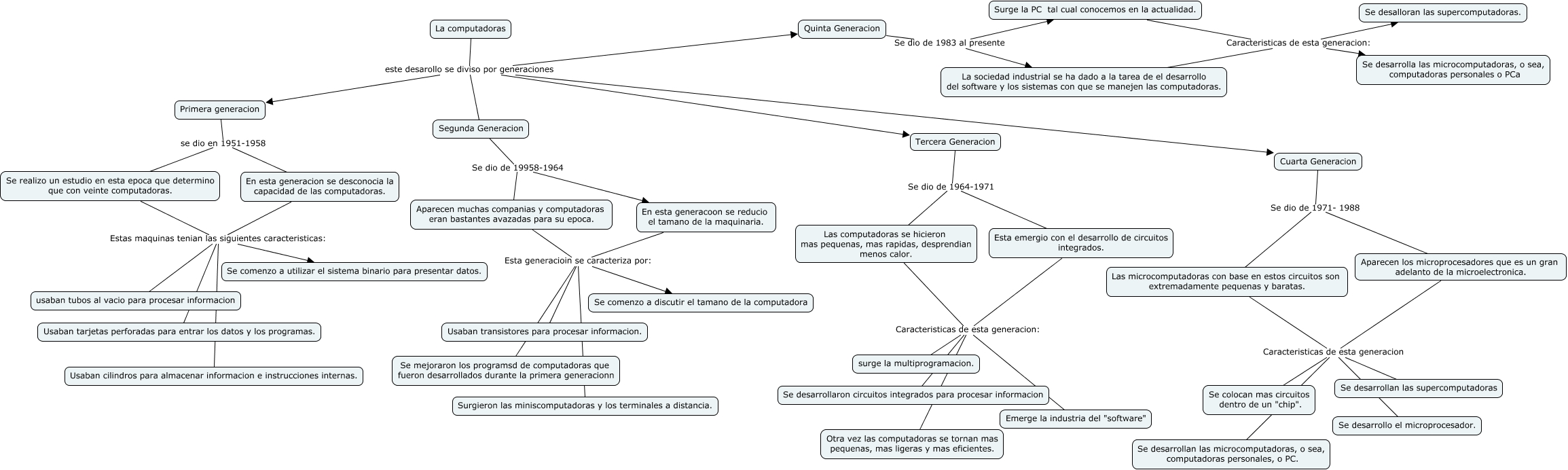
This Concept Map, created with IHMC CmapTools, has information related to: Generaciones de la computadora Lyan Diaz, En esta generacoon se reducio el tamano de la maquinaria. Esta generacioin se caracteriza por: Se comenzo a discutir el tamano de la computadora, Tercera Generacion Se dio de 1964-1971 Esta emergio con el desarrollo de circuitos integrados., Aparecen los microprocesadores que es un gran adelanto de la microelectronica. Caracteristicas de esta generacion Se desarrollo el microprocesador., La computadoras este desarollo se diviso por generaciones Primera generacion, En esta generacoon se reducio el tamano de la maquinaria. Esta generacioin se caracteriza por: Usaban transistores para procesar informacion., Aparecen muchas companias y computadoras eran bastantes avazadas para su epoca. Esta generacioin se caracteriza por: Se comenzo a discutir el tamano de la computadora, Aparecen muchas companias y computadoras eran bastantes avazadas para su epoca. Esta generacioin se caracteriza por: Surgieron las miniscomputadoras y los terminales a distancia., Tercera Generacion Se dio de 1964-1971 Las computadoras se hicieron mas pequenas, mas rapidas, desprendian menos calor., Se realizo un estudio en esta epoca que determino que con veinte computadoras. Estas maquinas tenian las siguientes caracteristicas: Se comenzo a utilizar el sistema binario para presentar datos., En esta generacoon se reducio el tamano de la maquinaria. Esta generacioin se caracteriza por: Surgieron las miniscomputadoras y los terminales a distancia., La computadoras este desarollo se diviso por generaciones Cuarta Generacion, Primera generacion se dio en 1951-1958 En esta generacion se desconocia la capacidad de las computadoras., Primera generacion se dio en 1951-1958 Se realizo un estudio en esta epoca que determino que con veinte computadoras., En esta generacion se desconocia la capacidad de las computadoras. Estas maquinas tenian las siguientes caracteristicas: Usaban tarjetas perforadas para entrar los datos y los programas., En esta generacoon se reducio el tamano de la maquinaria. Esta generacioin se caracteriza por: Se mejoraron los programsd de computadoras que fueron desarrollados durante la primera generacionn, La sociedad industrial se ha dado a la tarea de el desarrollo del software y los sistemas con que se manejen las computadoras. Caracteristicas de esta generacion: Se desarrolla las microcomputadoras, o sea, computadoras personales o PCa, Esta emergio con el desarrollo de circuitos integrados. Caracteristicas de esta generacion: Se desarrollaron circuitos integrados para procesar informacion, Las microcomputadoras con base en estos circuitos son extremadamente pequenas y baratas. Caracteristicas de esta generacion Se colocan mas circuitos dentro de un "chip"., Esta emergio con el desarrollo de circuitos integrados. Caracteristicas de esta generacion: surge la multiprogramacion., Esta emergio con el desarrollo de circuitos integrados. Caracteristicas de esta generacion: Otra vez las computadoras se tornan mas pequenas, mas ligeras y mas eficientes.