WARNING:
JavaScript is turned OFF. None of the links on this concept map will
work until it is reactivated.
If you need help turning JavaScript On, click here.
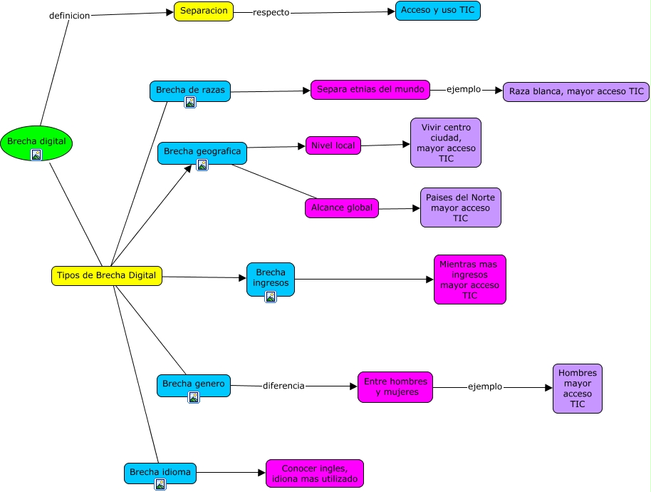
Este Cmap, tiene información relacionada con: Brecha Digital, Nivel local ???? Vivir centro ciudad, mayor acceso TIC, Brecha digital ???? Tipos de Brecha Digital, Separa etnias del mundo ejemplo Raza blanca, mayor acceso TIC, Tipos de Brecha Digital ???? Brecha ingresos, Alcance global ???? Paises del Norte mayor acceso TIC, Brecha geografica ???? Nivel local, Brecha geografica ???? Alcance global, Brecha digital definicion Separacion, Separacion respecto Acceso y uso TIC, Tipos de Brecha Digital ???? Brecha genero, Tipos de Brecha Digital ???? Brecha geografica, Brecha idioma ???? Conocer ingles, idiona mas utilizado, Entre hombres y mujeres ejemplo Hombres mayor acceso TIC, Tipos de Brecha Digital ???? Brecha de razas, Tipos de Brecha Digital ???? Brecha idioma, Brecha genero diferencia Entre hombres y mujeres, Brecha de razas ???? Separa etnias del mundo, Brecha ingresos ???? Mientras mas ingresos mayor acceso TIC