WARNING:
JavaScript is turned OFF. None of the links on this concept map will
work until it is reactivated.
If you need help turning JavaScript On, click here.
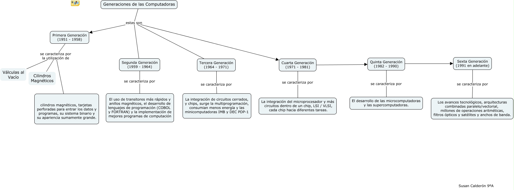
Este Cmap, tiene información relacionada con: Generaciones de las computadoras, Cuarta Generación (1971 - 1981) se caracteriza por La integración del microprocesador y más circuitos dentro de un chip, LSI / VLSI, cada chip hacia diferentes tareas., Primera Generación (1951 - 1958) se caracteriza por la utilización de Válculas al Vacío, Generaciones de las Computadoras estas son Tercera Generación (1964 - 1971), Primera Generación (1951 - 1958) se caracteriza por la utilización de cilindros magnéticos, tarjetas perforadas para entrar los datos y programas, su sistema binario y su apariencia sumamente grande., Generaciones de las Computadoras estas son Segunda Generación (1959 - 1964), Generaciones de las Computadoras estas son Primera Generación (1951 - 1958), Quinta Generación (1982 - 1990) se caracteriza por El desarrollo de las microcomputadoras y las supercomputadoras., Tercera Generación (1964 - 1971) se caracteriza por La integración de circuitos cerrados, y chips, surge la multiprogramación, consumian menos energía y las minicomputadoras IMB y DEC PDP-1, Segunda Generación (1959 - 1964) se caracteriza por El uso de transitores más rápidos y anillos magnéticos, el desarrollo de lenguajes de programación (COBOL y FORTRAN) y la implementación de mejores programas de computación, Sexta Generación (1991 en adelante) se caracteriza por Los avances tecnológicos, arquitecturas combinadas paralelo/vectorial, millones de operaciones aritméticas, filtros ópticos y satélites y anchos de banda., Quinta Generación (1982 - 1990) ???? Sexta Generación (1991 en adelante), Generaciones de las Computadoras estas son Cuarta Generación (1971 - 1981), Cuarta Generación (1971 - 1981) ???? Quinta Generación (1982 - 1990), Primera Generación (1951 - 1958) se caracteriza por la utilización de Cilindros Magnéticos