WARNING:
JavaScript is turned OFF. None of the links on this concept map will
work until it is reactivated.
If you need help turning JavaScript On, click here.
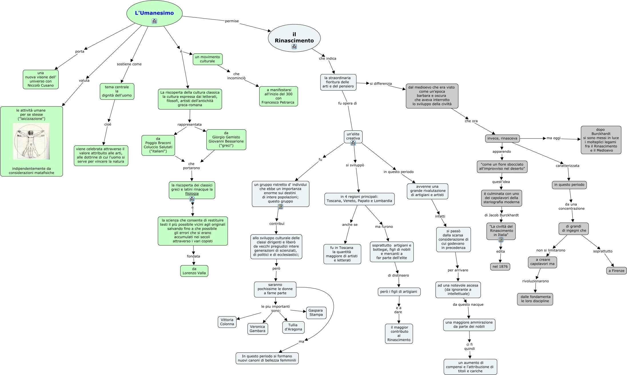
Questa Cmap, creata con IHMC CmapTools, contiene informazioni relative a: umanesimo e Rinascimento, un'elite creativa fu un gruppo ristretto d' individui che ebbe un importanza enorme sui destini di intere popolazioni; questo gruppo, a creare capolavori ma rivoluzionarono dalle fondamenta le loro discipline, di grandi di ingegni che soprattutto a Firenze, dal medioevo che era visto come un'epoca barbara e oscura che aveva interrotto lo sviluppo della civiltà che ora invece, rinasceva, L'Umanesimo sostiene come tema centrale la dignità dell'uomo, da Giorgio Gemisto Giovanni Bessarione ("greci") che portarono la riscoperta dei classici greci e latini rinacque la filologia, un'elite creativa si sviluppò in 4 regioni principali: Toscana, Veneto, Papato e Lombardia, saranno pochissime le donne a farne parte le piu importanti sono: Vittoria Colonna, la riscoperta dei classici greci e latini rinacque la filologia è la scienza che consente di restituire testi il più possibile vicini agli originali salvando fino a che possibile gli errori che si erano accumulati nei secoli attraverso i vari copisti, La riscoperta della cultura classica la cultura espressa dai letterati, filosofi, artisti dell'antichità greca-romana rappresentata da Giorgio Gemisto Giovanni Bessarione ("greci"), in questo periodo da una concentrazione di grandi di ingegni che, in 4 regioni principali: Toscana, Veneto, Papato e Lombardia ma furono soprattutto artigiani e bottegai, figli di nobili e mercanti a far parte dell'elite, si passò dalla scarsa considerazione di cui godevano in precedenza per arrivare ad una notevole ascesa (da ignorante a intellettuale), "come un fiore sbocciato all'improvviso nel deserto" quest'idea è culminata con uno dei capolavori della steriografia moderna, saranno pochissime le donne a farne parte le piu importanti sono: Gaspara Stampa, "La civiltà del Rinascimento in Italia" edita nel 1876, la scienza che consente di restituire testi il più possibile vicini agli originali salvando fino a che possibile gli errori che si erano accumulati nei secoli attraverso i vari copisti fondata da Lorenzo Valla, saranno pochissime le donne a farne parte le piu importanti sono: Veronica Gambara, tema centrale la dignità dell'uomo cioè viene celebrata attraverso il valore attribuito alle arti, alle dottrine di cui l'uomo si serve per vincere la natura, invece, rinasceva ma oggi dopo Burckhardt si sono messi in luce i molteplici legami fra il Rinascimento e il Medioevo