WARNING:
JavaScript is turned OFF. None of the links on this concept map will
work until it is reactivated.
If you need help turning JavaScript On, click here.
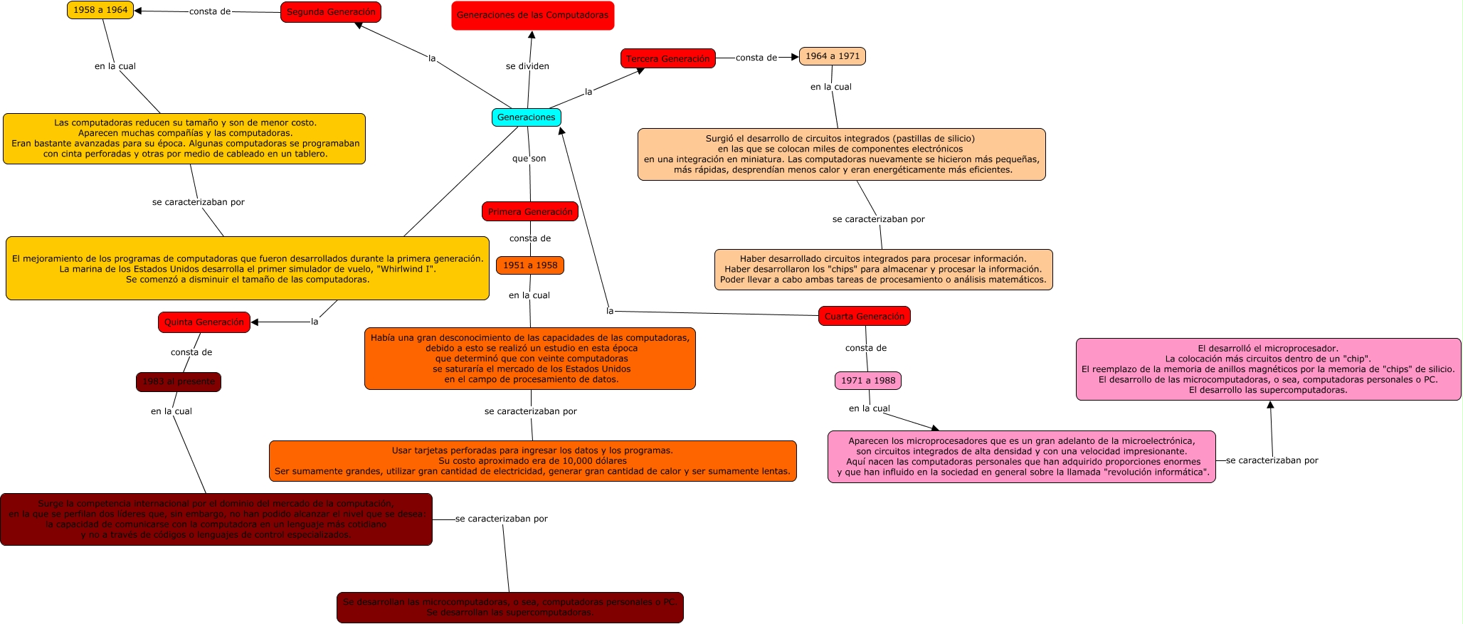
Este Cmap, tiene información relacionada con: Generaciones de las Computadoras Ian Carlos Moreno, Las computadoras reducen su tamaño y son de menor costo. Aparecen muchas compañías y las computadoras. Eran bastante avanzadas para su época. Algunas computadoras se programaban con cinta perforadas y otras por medio de cableado en un tablero. se caracterizaban por El mejoramiento de los programas de computadoras que fueron desarrollados durante la primera generación. La marina de los Estados Unidos desarrolla el primer simulador de vuelo, "Whirlwind I". Se comenzó a disminuir el tamaño de las computadoras., Tercera Generación consta de 1964 a 1971, Cuarta Generación la Generaciones, Generaciones la Segunda Generación, Cuarta Generación consta de 1971 a 1988, Surgió el desarrollo de circuitos integrados (pastillas de silicio) en las que se colocan miles de componentes electrónicos en una integración en miniatura. Las computadoras nuevamente se hicieron más pequeñas, más rápidas, desprendían menos calor y eran energéticamente más eficientes. se caracterizaban por Haber desarrollado circuitos integrados para procesar información. Haber desarrollaron los "chips" para almacenar y procesar la información. Poder llevar a cabo ambas tareas de procesamiento o análisis matemáticos., Quinta Generación consta de 1983 al presente, 1964 a 1971 en la cual Surgió el desarrollo de circuitos integrados (pastillas de silicio) en las que se colocan miles de componentes electrónicos en una integración en miniatura. Las computadoras nuevamente se hicieron más pequeñas, más rápidas, desprendían menos calor y eran energéticamente más eficientes., 1983 al presente en la cual Surge la competencia internacional por el dominio del mercado de la computación, en la que se perfilan dos líderes que, sin embargo, no han podido alcanzar el nivel que se desea: la capacidad de comunicarse con la computadora en un lenguaje más cotidiano y no a través de códigos o lenguajes de control especializados., Surge la competencia internacional por el dominio del mercado de la computación, en la que se perfilan dos líderes que, sin embargo, no han podido alcanzar el nivel que se desea: la capacidad de comunicarse con la computadora en un lenguaje más cotidiano y no a través de códigos o lenguajes de control especializados. se caracterizaban por Se desarrollan las microcomputadoras, o sea, computadoras personales o PC. Se desarrollan las supercomputadoras., Generaciones se dividen Generaciones de las Computadoras, 1958 a 1964 en la cual Las computadoras reducen su tamaño y son de menor costo. Aparecen muchas compañías y las computadoras. Eran bastante avanzadas para su época. Algunas computadoras se programaban con cinta perforadas y otras por medio de cableado en un tablero., Generaciones la Quinta Generación, 1971 a 1988 en la cual Aparecen los microprocesadores que es un gran adelanto de la microelectrónica, son circuitos integrados de alta densidad y con una velocidad impresionante. Aquí nacen las computadoras personales que han adquirido proporciones enormes y que han influido en la sociedad en general sobre la llamada "revolución informática"., Generaciones que son Primera Generación, Generaciones la Tercera Generación, Había una gran desconocimiento de las capacidades de las computadoras, debido a esto se realizó un estudio en esta época que determinó que con veinte computadoras se saturaría el mercado de los Estados Unidos en el campo de procesamiento de datos. se caracterizaban por Usar tarjetas perforadas para ingresar los datos y los programas. Su costo aproximado era de 10,000 dólares Ser sumamente grandes, utilizar gran cantidad de electricidad, generar gran cantidad de calor y ser sumamente lentas., 1951 a 1958 en la cual Había una gran desconocimiento de las capacidades de las computadoras, debido a esto se realizó un estudio en esta época que determinó que con veinte computadoras se saturaría el mercado de los Estados Unidos en el campo de procesamiento de datos., Segunda Generación consta de 1958 a 1964, Aparecen los microprocesadores que es un gran adelanto de la microelectrónica, son circuitos integrados de alta densidad y con una velocidad impresionante. Aquí nacen las computadoras personales que han adquirido proporciones enormes y que han influido en la sociedad en general sobre la llamada "revolución informática". se caracterizaban por El desarrolló el microprocesador. La colocación más circuitos dentro de un "chip". El reemplazo de la memoria de anillos magnéticos por la memoria de "chips" de silicio. El desarrollo de las microcomputadoras, o sea, computadoras personales o PC. El desarrollo las supercomputadoras.