WARNING:
JavaScript is turned OFF. None of the links on this concept map will
work until it is reactivated.
If you need help turning JavaScript On, click here.
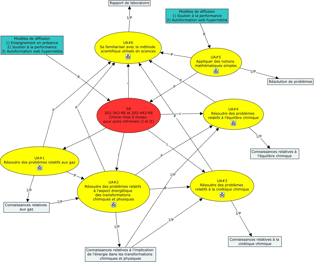
Cette carte de concepts créée avec IHMC CmapTools traite de: TIC 811, UA#5 Appliquer des notions mathématiques simples I/P Résolution de problèmes, SA 202-3A3-RE et 202-4A3-RE Chimie mise à niveau pour soins infirmiers (I et II) c UA#6 Se familiariser avec la méthode scientifique utilisée en sciences, SA 202-3A3-RE et 202-4A3-RE Chimie mise à niveau pour soins infirmiers (I et II) c UA#1 Résoudre des problèmes relatifs aux gaz, SA 202-3A3-RE et 202-4A3-RE Chimie mise à niveau pour soins infirmiers (I et II) c UA#2 Résoudre des problèmes relatifs à l'aspect énergétique des transformations chimiques et physiques, Connaissances relatives à l'implication de l'énergie dans les transformations chimiques et physiques I/P UA#4 Résoudre des problèmes relatifs à l'équilibre chimique, UA#5 Appliquer des notions mathématiques simples P SA 202-3A3-RE et 202-4A3-RE Chimie mise à niveau pour soins infirmiers (I et II), SA 202-3A3-RE et 202-4A3-RE Chimie mise à niveau pour soins infirmiers (I et II) c UA#3 Résoudre des problèmes relatifs à la cinétique chimique, UA#2 Résoudre des problèmes relatifs à l'aspect énergétique des transformations chimiques et physiques P UA#4 Résoudre des problèmes relatifs à l'équilibre chimique, Connaissances relatives à l'implication de l'énergie dans les transformations chimiques et physiques I/P UA#3 Résoudre des problèmes relatifs à la cinétique chimique, Modèles de diffusion 1) Soutien à la performance 2) Autoformation web hypermédia R UA#5 Appliquer des notions mathématiques simples, UA#1 Résoudre des problèmes relatifs aux gaz P UA#6 Se familiariser avec la méthode scientifique utilisée en sciences, UA#1 Résoudre des problèmes relatifs aux gaz P UA#2 Résoudre des problèmes relatifs à l'aspect énergétique des transformations chimiques et physiques, UA#3 Résoudre des problèmes relatifs à la cinétique chimique P UA#6 Se familiariser avec la méthode scientifique utilisée en sciences, Modèles de diffusion 1) Enseignement en présence 2) Soutien à la performance 3) Autoformation web hypermédia R SA 202-3A3-RE et 202-4A3-RE Chimie mise à niveau pour soins infirmiers (I et II), UA#2 Résoudre des problèmes relatifs à l'aspect énergétique des transformations chimiques et physiques P UA#3 Résoudre des problèmes relatifs à la cinétique chimique, UA#3 Résoudre des problèmes relatifs à la cinétique chimique I/P Connaissances relatives à la cinétique chimique, Connaissances relatives aux gaz I/P UA#2 Résoudre des problèmes relatifs à l'aspect énergétique des transformations chimiques et physiques, UA#6 Se familiariser avec la méthode scientifique utilisée en sciences I/P Rapport de laboratoire, SA 202-3A3-RE et 202-4A3-RE Chimie mise à niveau pour soins infirmiers (I et II) c UA#4 Résoudre des problèmes relatifs à l'équilibre chimique, UA#2 Résoudre des problèmes relatifs à l'aspect énergétique des transformations chimiques et physiques P UA#6 Se familiariser avec la méthode scientifique utilisée en sciences