WARNING:
JavaScript is turned OFF. None of the links on this concept map will
work until it is reactivated.
If you need help turning JavaScript On, click here.
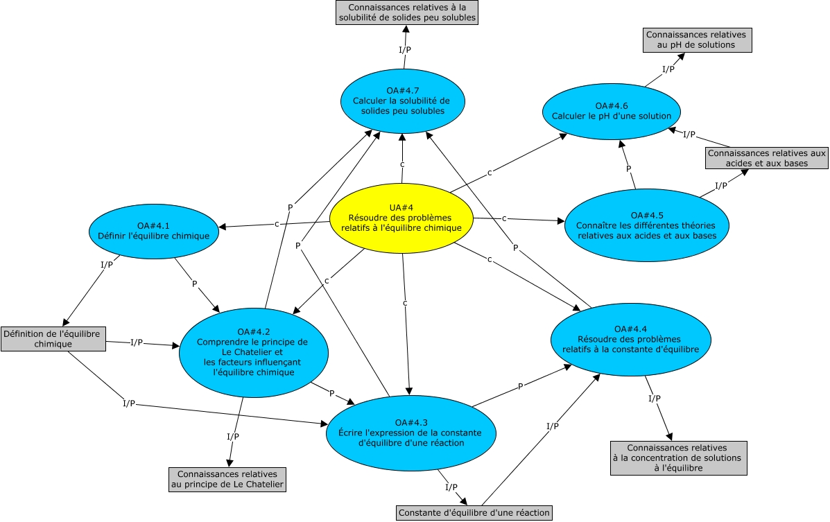
Cette carte de concepts créée avec IHMC CmapTools traite de: UA4, UA#4 Résoudre des problèmes relatifs à l'équilibre chimique c OA#4.5 Connaître les différentes théories relatives aux acides et aux bases, Définition de l'équilibre chimique I/P OA#4.3 Écrire l'expression de la constante d'équilibre d'une réaction, Connaissances relatives aux acides et aux bases I/P OA#4.6 Calculer le pH d'une solution, OA#4.2 Comprendre le principe de Le Chatelier et les facteurs influençant l'équilibre chimique I/P Connaissances relatives au principe de Le Chatelier, OA#4.2 Comprendre le principe de Le Chatelier et les facteurs influençant l'équilibre chimique P OA#4.3 Écrire l'expression de la constante d'équilibre d'une réaction, OA#4.4 Résoudre des problèmes relatifs à la constante d'équilibre I/P Connaissances relatives à la concentration de solutions à l'équilibre, UA#4 Résoudre des problèmes relatifs à l'équilibre chimique c OA#4.2 Comprendre le principe de Le Chatelier et les facteurs influençant l'équilibre chimique, OA#4.5 Connaître les différentes théories relatives aux acides et aux bases P OA#4.6 Calculer le pH d'une solution, Constante d'équilibre d'une réaction I/P OA#4.4 Résoudre des problèmes relatifs à la constante d'équilibre, OA#4.2 Comprendre le principe de Le Chatelier et les facteurs influençant l'équilibre chimique P OA#4.7 Calculer la solubilité de solides peu solubles, OA#4.3 Écrire l'expression de la constante d'équilibre d'une réaction P OA#4.7 Calculer la solubilité de solides peu solubles, UA#4 Résoudre des problèmes relatifs à l'équilibre chimique c OA#4.6 Calculer le pH d'une solution, UA#4 Résoudre des problèmes relatifs à l'équilibre chimique c OA#4.4 Résoudre des problèmes relatifs à la constante d'équilibre, OA#4.6 Calculer le pH d'une solution I/P Connaissances relatives au pH de solutions, OA#4.5 Connaître les différentes théories relatives aux acides et aux bases I/P Connaissances relatives aux acides et aux bases, OA#4.4 Résoudre des problèmes relatifs à la constante d'équilibre P OA#4.7 Calculer la solubilité de solides peu solubles, UA#4 Résoudre des problèmes relatifs à l'équilibre chimique c OA#4.1 Définir l'équilibre chimique, UA#4 Résoudre des problèmes relatifs à l'équilibre chimique c OA#4.7 Calculer la solubilité de solides peu solubles, OA#4.3 Écrire l'expression de la constante d'équilibre d'une réaction I/P Constante d'équilibre d'une réaction, OA#4.7 Calculer la solubilité de solides peu solubles I/P Connaissances relatives à la solubilité de solides peu solubles