WARNING:
JavaScript is turned OFF. None of the links on this concept map will
work until it is reactivated.
If you need help turning JavaScript On, click here.
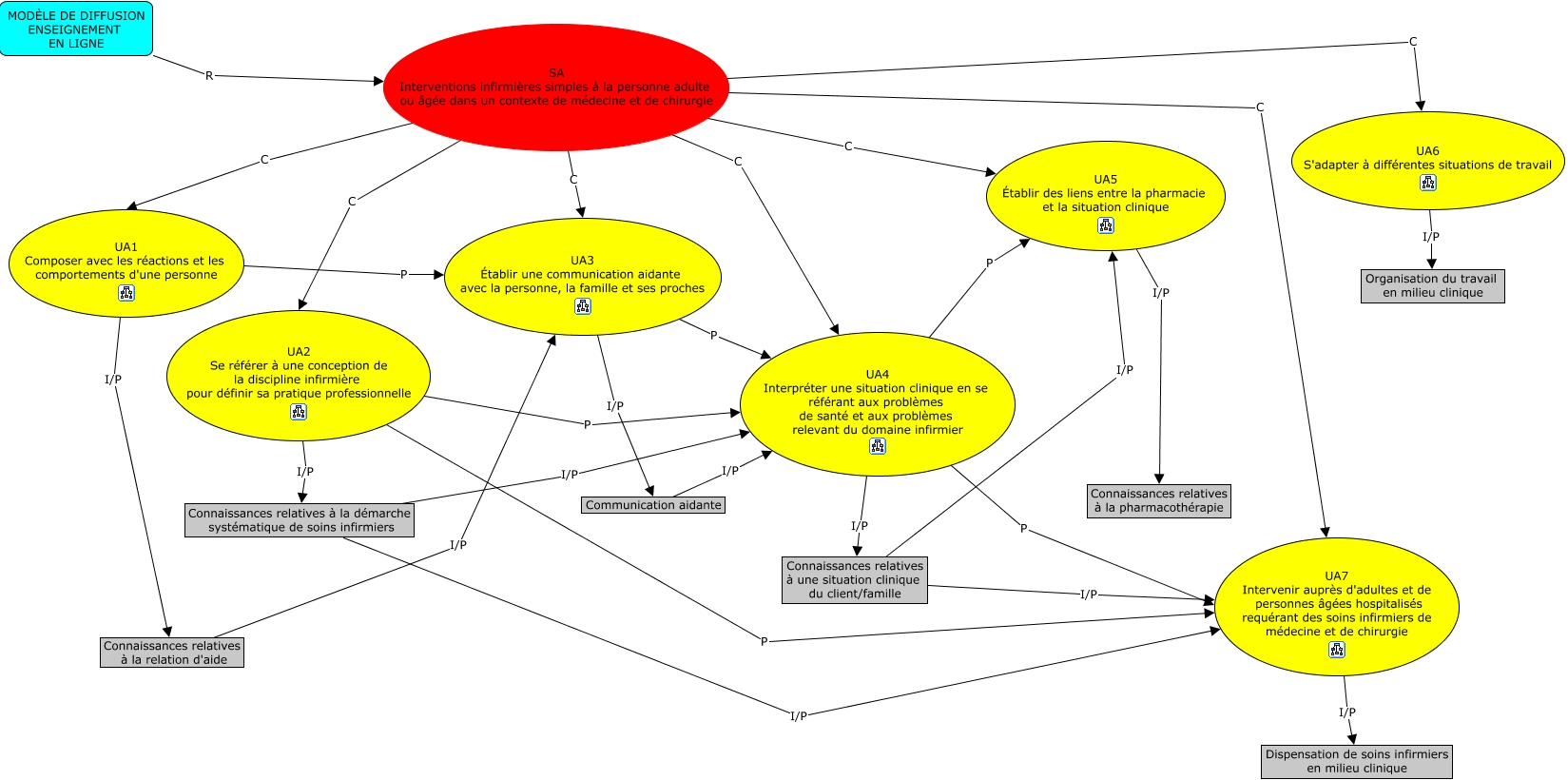
Cette carte de concepts créée avec IHMC CmapTools traite de: SA, SA Interventions infirmières simples à la personne adulte ou âgée dans un contexte de médecine et de chirurgie C UA5 Établir des liens entre la pharmacie et la situation clinique, Connaissances relatives à la démarche systématique de soins infirmiers I/P UA7 Intervenir auprès d'adultes et de personnes âgées hospitalisés requérant des soins infirmiers de médecine et de chirurgie, SA Interventions infirmières simples à la personne adulte ou âgée dans un contexte de médecine et de chirurgie C UA6 S'adapter à différentes situations de travail, UA3 Établir une communication aidante avec la personne, la famille et ses proches P UA4 Interpréter une situation clinique en se référant aux problèmes de santé et aux problèmes relevant du domaine infirmier, UA4 Interpréter une situation clinique en se référant aux problèmes de santé et aux problèmes relevant du domaine infirmier P UA7 Intervenir auprès d'adultes et de personnes âgées hospitalisés requérant des soins infirmiers de médecine et de chirurgie, Connaissances relatives à une situation clinique du client/famille I/P UA5 Établir des liens entre la pharmacie et la situation clinique, UA4 Interpréter une situation clinique en se référant aux problèmes de santé et aux problèmes relevant du domaine infirmier I/P Connaissances relatives à une situation clinique du client/famille, UA1 Composer avec les réactions et les comportements d'une personne P UA3 Établir une communication aidante avec la personne, la famille et ses proches, UA6 S'adapter à différentes situations de travail I/P Organisation du travail en milieu clinique, UA7 Intervenir auprès d'adultes et de personnes âgées hospitalisés requérant des soins infirmiers de médecine et de chirurgie I/P Dispensation de soins infirmiers en milieu clinique, SA Interventions infirmières simples à la personne adulte ou âgée dans un contexte de médecine et de chirurgie C UA3 Établir une communication aidante avec la personne, la famille et ses proches, Connaissances relatives à une situation clinique du client/famille I/P UA7 Intervenir auprès d'adultes et de personnes âgées hospitalisés requérant des soins infirmiers de médecine et de chirurgie, SA Interventions infirmières simples à la personne adulte ou âgée dans un contexte de médecine et de chirurgie C UA2 Se référer à une conception de la discipline infirmière pour définir sa pratique professionnelle, UA2 Se référer à une conception de la discipline infirmière pour définir sa pratique professionnelle I/P Connaissances relatives à la démarche systématique de soins infirmiers, MODÈLE DE DIFFUSION ENSEIGNEMENT EN LIGNE R SA Interventions infirmières simples à la personne adulte ou âgée dans un contexte de médecine et de chirurgie, UA3 Établir une communication aidante avec la personne, la famille et ses proches I/P Communication aidante, Connaissances relatives à la relation d'aide I/P UA3 Établir une communication aidante avec la personne, la famille et ses proches, Connaissances relatives à la démarche systématique de soins infirmiers I/P UA4 Interpréter une situation clinique en se référant aux problèmes de santé et aux problèmes relevant du domaine infirmier, UA1 Composer avec les réactions et les comportements d'une personne I/P Connaissances relatives à la relation d'aide, UA4 Interpréter une situation clinique en se référant aux problèmes de santé et aux problèmes relevant du domaine infirmier P UA5 Établir des liens entre la pharmacie et la situation clinique