WARNING:
JavaScript is turned OFF. None of the links on this concept map will
work until it is reactivated.
If you need help turning JavaScript On, click here.
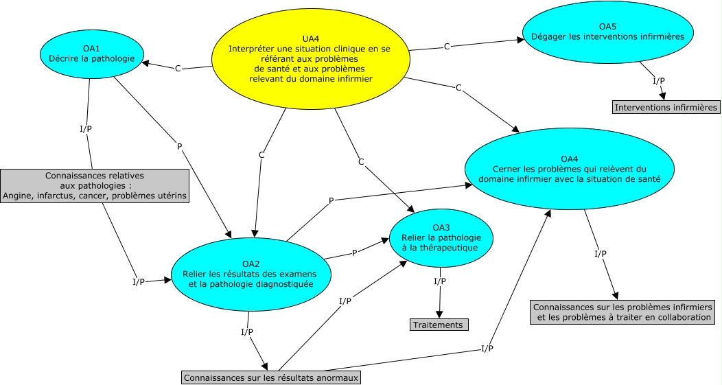
Cette carte de concepts créée avec IHMC CmapTools traite de: UA4, UA4 Interpréter une situation clinique en se référant aux problèmes de santé et aux problèmes relevant du domaine infirmier C OA1 Décrire la pathologie, OA1 Décrire la pathologie P OA2 Relier les résultats des examens et la pathologie diagnostiquée, OA4 Cerner les problèmes qui relèvent du domaine infirmier avec la situation de santé I/P Connaissances sur les problèmes infirmiers et les problèmes à traiter en collaboration, OA1 Décrire la pathologie I/P Connaissances relatives aux pathologies : Angine, infarctus, cancer, problèmes utérins, OA3 Relier la pathologie à la thérapeutique I/P Traitements, UA4 Interpréter une situation clinique en se référant aux problèmes de santé et aux problèmes relevant du domaine infirmier C OA5 Dégager les interventions infirmières, OA2 Relier les résultats des examens et la pathologie diagnostiquée I/P Connaissances sur les résultats anormaux, OA2 Relier les résultats des examens et la pathologie diagnostiquée P OA4 Cerner les problèmes qui relèvent du domaine infirmier avec la situation de santé, OA5 Dégager les interventions infirmières I/P Interventions infirmières, UA4 Interpréter une situation clinique en se référant aux problèmes de santé et aux problèmes relevant du domaine infirmier C OA2 Relier les résultats des examens et la pathologie diagnostiquée, Connaissances sur les résultats anormaux I/P OA3 Relier la pathologie à la thérapeutique, UA4 Interpréter une situation clinique en se référant aux problèmes de santé et aux problèmes relevant du domaine infirmier C OA4 Cerner les problèmes qui relèvent du domaine infirmier avec la situation de santé, Connaissances relatives aux pathologies : Angine, infarctus, cancer, problèmes utérins I/P OA2 Relier les résultats des examens et la pathologie diagnostiquée, Connaissances sur les résultats anormaux I/P OA4 Cerner les problèmes qui relèvent du domaine infirmier avec la situation de santé, UA4 Interpréter une situation clinique en se référant aux problèmes de santé et aux problèmes relevant du domaine infirmier C OA3 Relier la pathologie à la thérapeutique, OA2 Relier les résultats des examens et la pathologie diagnostiquée P OA3 Relier la pathologie à la thérapeutique