WARNING:
JavaScript is turned OFF. None of the links on this concept map will
work until it is reactivated.
If you need help turning JavaScript On, click here.
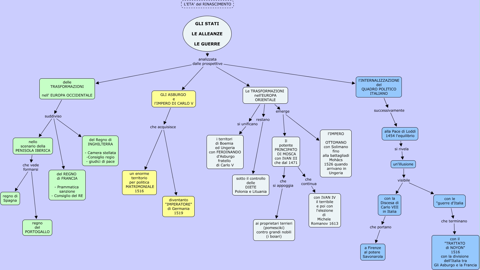
Questa Cmap, creata con IHMC CmapTools, contiene informazioni relative a: guerre stati alleanze - Rinascimento, Il potente PRINCIPATO DI MOSCA con IVAN III che dal 1471 che continua con IVAN IV il terribile e poi con l'elezione di Michele Romanov 1613, Le TRASFORMAZIONI nell'EUROPA ORIENTALE restano sotto il controllo delle DIETE Polonia e Lituania, con le "guerre d'Italia che terminano con il "TRATTATO di NOYON" 1516 con la divisione dell'Italia tra Gli Asburgo e la Francia, Il potente PRINCIPATO DI MOSCA con IVAN III che dal 1471 che si appoggia ai proprietari terrieri (pomesciki) contro grandi nobili (i boiari), Le TRASFORMAZIONI nell'EUROPA ORIENTALE emerge Il potente PRINCIPATO DI MOSCA con IVAN III che dal 1471, GLI STATI LE ALLEANZE LE GUERRE analizzata dalle prospettive GLI ASBURGO e l'IMPERO DI CARLO V, delle TRASFORMAZIONI nell' EUROPA OCCIDENTALE suddiviso del REGNO di FRANCIA - Prammatica sanzione - Consiglio del RE, nello scenario della PENISOLA IBERICA che vede formarsi regno di Spagna, GLI STATI LE ALLEANZE LE GUERRE analizzata dalle prospettive delle TRASFORMAZIONI nell' EUROPA OCCIDENTALE, delle TRASFORMAZIONI nell' EUROPA OCCIDENTALE suddiviso nello scenario della PENISOLA IBERICA, Le TRASFORMAZIONI nell'EUROPA ORIENTALE si unificano i territori di Boemia ed Ungeria con FERDINANDO d'Asburgo fratello di Carlo V, GLI STATI LE ALLEANZE LE GUERRE analizzata dalle prospettive l'INTERNALIZZAZIONE del QUADRO POLITICO ITALIANO, alla Pace di Loddi 1454 l'equilibrio si rivela un'illusione, GLI ASBURGO e l'IMPERO DI CARLO V che acquisisce un enorme territorio per politica MATRIMONIALE 1516, delle TRASFORMAZIONI nell' EUROPA OCCIDENTALE suddiviso del Regno di INGHILTERRA - Camera stellata -Consiglio regio - giudici di pace, con la Discesa di Carlo VIII in Italia che portano a Firenze al potere Savonarola, GLI ASBURGO e l'IMPERO DI CARLO V che acquisisce diventanto "IMPERATORE" di Germania 1519, un'illusione visibile con la Discesa di Carlo VIII in Italia, l'INTERNALIZZAZIONE del QUADRO POLITICO ITALIANO successivamente alla Pace di Loddi 1454 l'equilibrio, Le TRASFORMAZIONI nell'EUROPA ORIENTALE emerge l'IMPERO OTTOMANO con Solimano fino alla battagliadi Mohàcs 1526 quando arrivano in Ungeria