WARNING:
JavaScript is turned OFF. None of the links on this concept map will
work until it is reactivated.
If you need help turning JavaScript On, click here.
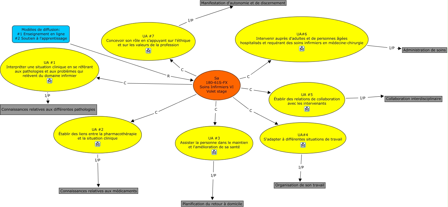
Cette carte de concepts créée avec IHMC CmapTools traite de: SA, UA #1 Interpréter une situation clinique en se référant aux pathologies et aux problèmes qui relèvent du domaine infirmier I/P Connaissances relatives aux différentes pathologies, Sa 180-61S-FX Soins Infirmiers VI Volet stage C UA #3 Assister la personne dans le maintien et l'amélioration de sa santé, Sa 180-61S-FX Soins Infirmiers VI Volet stage C UA#4 S'adapter à différentes situations de travail, Sa 180-61S-FX Soins Infirmiers VI Volet stage C UA#6 Intervenir auprès d'adultes et de personnes âgées hospitalisés et requérant des soins infirmiers en médecine-chirurgie, UA #2 Établir des liens entre la pharmacothérapie et la situation clinique I/P Connaissances relatives aux médicaments, UA #5 Établir des relations de collaboration avec les intervenants I/P Collaboration interdisciplinaire, UA#6 Intervenir auprès d'adultes et de personnes âgées hospitalisés et requérant des soins infirmiers en médecine-chirurgie I/P Administration de soins, UA #7 Concevoir son rôle en s'appuyant sur l'éthique et sur les valeurs de la profession I/P Manifestation d'autonomie et de discernement, UA#4 S'adapter à différentes situations de travail I/P Organisation de son travail, Sa 180-61S-FX Soins Infirmiers VI Volet stage C UA #5 Établir des relations de collaboration avec les intervenants, UA #3 Assister la personne dans le maintien et l'amélioration de sa santé I/P Planification du retour à domicile, Modèles de diffusion: #1 Enseignement en ligne #2 Soutien à l'apprentissage R Sa 180-61S-FX Soins Infirmiers VI Volet stage, Sa 180-61S-FX Soins Infirmiers VI Volet stage C UA #2 Établir des liens entre la pharmacothérapie et la situation clinique, Sa 180-61S-FX Soins Infirmiers VI Volet stage C UA #1 Interpréter une situation clinique en se référant aux pathologies et aux problèmes qui relèvent du domaine infirmier, Sa 180-61S-FX Soins Infirmiers VI Volet stage C UA #7 Concevoir son rôle en s'appuyant sur l'éthique et sur les valeurs de la profession