WARNING:
JavaScript is turned OFF. None of the links on this concept map will
work until it is reactivated.
If you need help turning JavaScript On, click here.
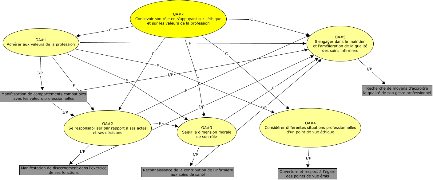
Cette carte de concepts créée avec IHMC CmapTools traite de: UA7, UA#7 Concevoir son rôle en s'appuyant sur l'éthique et sur les valeurs de la profession C OA#3 Saisir la dimension morale de son rôle, OA#3 Saisir la dimension morale de son rôle I/P Reconnaissance de la contribution de l'infirmière aux soins de santé, OA#3 Saisir la dimension morale de son rôle P OA#5 S'engager dans le maintien et l'amélioration de la qualité des soins infirmiers, OA#1 Adhérer aux valeurs de la profession I/P Manifestation de comportements compatibles avec les valeurs professionnelles, OA#5 S'engager dans le maintien et l'amélioration de la qualité des soins infirmiers I/P Recherche de moyens d'accroître la qualité de son geste professionnel, UA#7 Concevoir son rôle en s'appuyant sur l'éthique et sur les valeurs de la profession C OA#1 Adhérer aux valeurs de la profession, Reconnaissance de la contribution de l'infirmière aux soins de santé I/P OA#5 S'engager dans le maintien et l'amélioration de la qualité des soins infirmiers, OA#1 Adhérer aux valeurs de la profession P OA#4 Considérer différentes situations professionnelles d'un point de vue éthique, OA#1 Adhérer aux valeurs de la profession P OA#3 Saisir la dimension morale de son rôle, Manifestation de comportements compatibles avec les valeurs professionnelles I/P OA#5 S'engager dans le maintien et l'amélioration de la qualité des soins infirmiers, OA#4 Considérer différentes situations professionnelles d'un point de vue éthique I/P Ouverture et respect à l'égard des points de vue émis, OA#1 Adhérer aux valeurs de la profession P OA#5 S'engager dans le maintien et l'amélioration de la qualité des soins infirmiers, OA#2 Se responsabiliser par rapport à ses actes et ses décisions I/P Manifestation de discernement dans l'exercice de ses fonctions, OA#2 Se responsabiliser par rapport à ses actes et ses décisions P OA#5 S'engager dans le maintien et l'amélioration de la qualité des soins infirmiers, UA#7 Concevoir son rôle en s'appuyant sur l'éthique et sur les valeurs de la profession C OA#4 Considérer différentes situations professionnelles d'un point de vue éthique, UA#7 Concevoir son rôle en s'appuyant sur l'éthique et sur les valeurs de la profession C OA#5 S'engager dans le maintien et l'amélioration de la qualité des soins infirmiers, UA#7 Concevoir son rôle en s'appuyant sur l'éthique et sur les valeurs de la profession C OA#2 Se responsabiliser par rapport à ses actes et ses décisions, Manifestation de discernement dans l'exercice de ses fonctions I/P OA#5 S'engager dans le maintien et l'amélioration de la qualité des soins infirmiers, OA#2 Se responsabiliser par rapport à ses actes et ses décisions P OA#3 Saisir la dimension morale de son rôle, Manifestation de comportements compatibles avec les valeurs professionnelles I/P OA#2 Se responsabiliser par rapport à ses actes et ses décisions