WARNING:
JavaScript is turned OFF. None of the links on this concept map will
work until it is reactivated.
If you need help turning JavaScript On, click here.
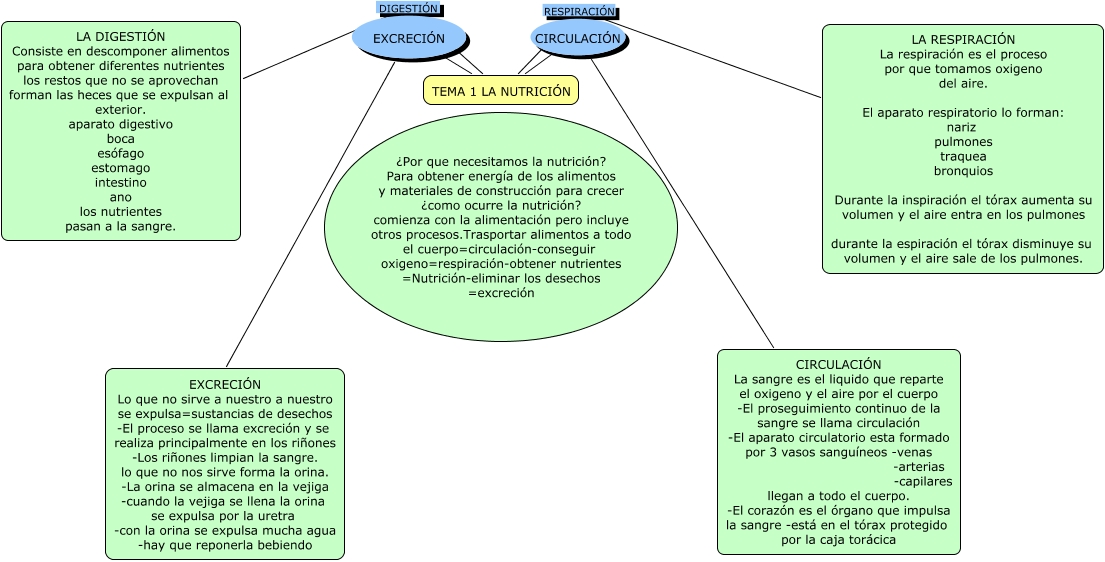
Este Cmap, tiene información relacionada con: la nutrición.cmap.cmap, TEMA 1 LA NUTRICIÓN EXCRECIÓN EXCRECIÓN Lo que no sirve a nuestro a nuestro se expulsa=sustancias de desechos -El proceso se llama excreción y se realiza principalmente en los riñones -Los riñones limpian la sangre. lo que no nos sirve forma la orina. -La orina se almacena en la vejiga -cuando la vejiga se llena la orina se expulsa por la uretra -con la orina se expulsa mucha agua -hay que reponerla bebiendo, TEMA 1 LA NUTRICIÓN DIGESTIÓN LA DIGESTIÓN Consiste en descomponer alimentos para obtener diferentes nutrientes los restos que no se aprovechan forman las heces que se expulsan al exterior. aparato digestivo boca esófago estomago intestino ano los nutrientes pasan a la sangre., TEMA 1 LA NUTRICIÓN CIRCULACIÓN CIRCULACIÓN La sangre es el liquido que reparte el oxigeno y el aire por el cuerpo -El proseguimiento continuo de la sangre se llama circulación -El aparato circulatorio esta formado por 3 vasos sanguíneos -venas -arterias -capilares llegan a todo el cuerpo. -El corazón es el órgano que impulsa la sangre -está en el tórax protegido por la caja torácica, TEMA 1 LA NUTRICIÓN RESPIRACIÓN LA RESPIRACIÓN La respiración es el proceso por que tomamos oxigeno del aire. El aparato respiratorio lo forman: nariz pulmones traquea bronquios Durante la inspiración el tórax aumenta su volumen y el aire entra en los pulmones durante la espiración el tórax disminuye su volumen y el aire sale de los pulmones.