WARNING:
JavaScript is turned OFF. None of the links on this concept map will
work until it is reactivated.
If you need help turning JavaScript On, click here.
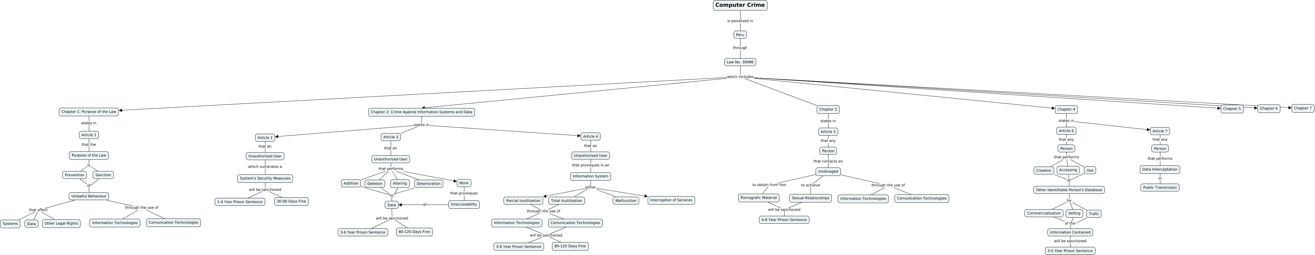
This Concept Map, created with IHMC CmapTools, has information related to: Activity 4 - Computer Crime, Person that performs Use, Underaged through the use of Information Technologies, Unauthorized User that performs Deterioration, Information System either Total Inutilization, Chapter 2: Crime Against Information Systems and Data states in Article 2, Article 3 that an Unauthorized User, Law No. 30096 which includes Chapter 3, Deterioration to Data, Article 5 that any Person, System's Security Measures will be sanctioned 1-4 Year Prison Sentence, Purpose of the Law is Sanction, Unlawful Behaviour that affect Systems, Data Interceptation in Public Transmision, Underaged to achieve Sexual Relationships, Unlawful Behaviour through the use of Comunication Technologies, Chapter 4 states in Article 6, Computer Crime is penalized in Peru, Commercialization of the Information Contained, Information System either Interruption of Services, Parcial Inutilization through the use of Comunication Technologies