WARNING:
JavaScript is turned OFF. None of the links on this concept map will
work until it is reactivated.
If you need help turning JavaScript On, click here.
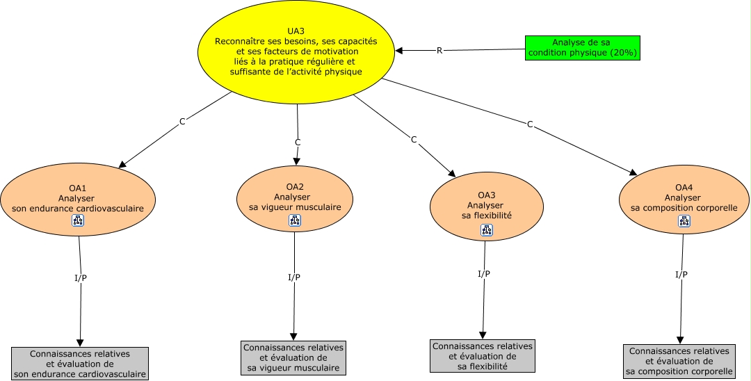
This Concept Map, created with IHMC CmapTools, has information related to: UA3, UA3 Reconnaître ses besoins, ses capacités et ses facteurs de motivation liés à la pratique régulière et suffisante de l’activité physique C OA2 Analyser sa vigueur musculaire, OA3 Analyser sa flexibilité I/P Connaissances relatives et évaluation de sa flexibilité, UA3 Reconnaître ses besoins, ses capacités et ses facteurs de motivation liés à la pratique régulière et suffisante de l’activité physique C OA1 Analyser son endurance cardiovasculaire, UA3 Reconnaître ses besoins, ses capacités et ses facteurs de motivation liés à la pratique régulière et suffisante de l’activité physique C OA4 Analyser sa composition corporelle, OA4 Analyser sa composition corporelle I/P Connaissances relatives et évaluation de sa composition corporelle, Analyse de sa condition physique (20%) R UA3 Reconnaître ses besoins, ses capacités et ses facteurs de motivation liés à la pratique régulière et suffisante de l’activité physique, OA2 Analyser sa vigueur musculaire I/P Connaissances relatives et évaluation de sa vigueur musculaire, OA1 Analyser son endurance cardiovasculaire I/P Connaissances relatives et évaluation de son endurance cardiovasculaire, UA3 Reconnaître ses besoins, ses capacités et ses facteurs de motivation liés à la pratique régulière et suffisante de l’activité physique C OA3 Analyser sa flexibilité