WARNING:
JavaScript is turned OFF. None of the links on this concept map will
work until it is reactivated.
If you need help turning JavaScript On, click here.
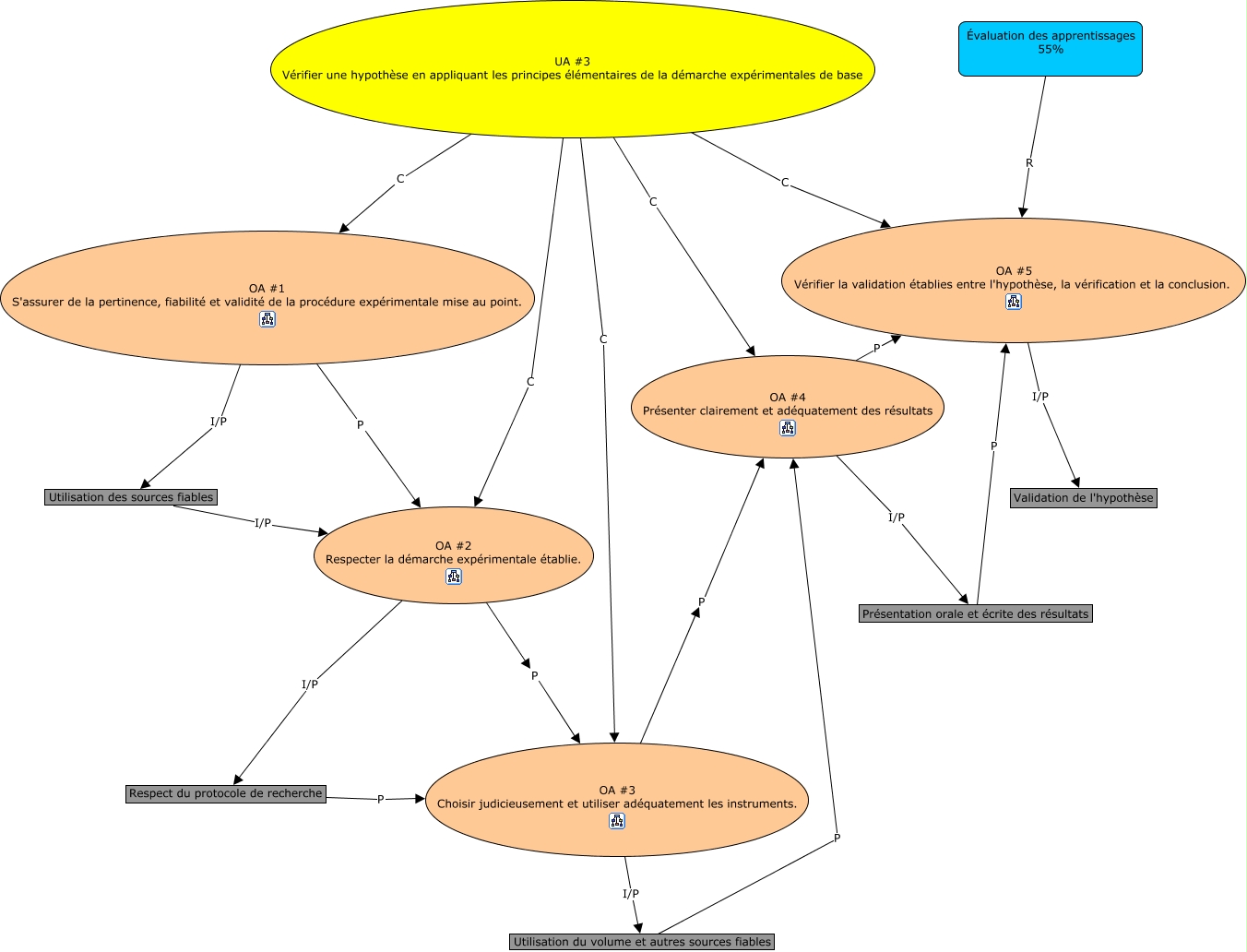
Cette carte de concepts créée avec IHMC CmapTools traite de: UA 3, OA #5 Vérifier la validation établies entre l'hypothèse, la vérification et la conclusion. I/P Validation de l'hypothèse, OA #1 S'assurer de la pertinence, fiabilité et validité de la procédure expérimentale mise au point. I/P Utilisation des sources fiables, OA #4 Présenter clairement et adéquatement des résultats P OA #5 Vérifier la validation établies entre l'hypothèse, la vérification et la conclusion., OA #2 Respecter la démarche expérimentale établie. I/P Respect du protocole de recherche, Utilisation du volume et autres sources fiables P OA #4 Présenter clairement et adéquatement des résultats, UA #3 Vérifier une hypothèse en appliquant les principes élémentaires de la démarche expérimentales de base C OA #5 Vérifier la validation établies entre l'hypothèse, la vérification et la conclusion., UA #3 Vérifier une hypothèse en appliquant les principes élémentaires de la démarche expérimentales de base C OA #3 Choisir judicieusement et utiliser adéquatement les instruments., UA #3 Vérifier une hypothèse en appliquant les principes élémentaires de la démarche expérimentales de base C OA #4 Présenter clairement et adéquatement des résultats, Présentation orale et écrite des résultats P OA #5 Vérifier la validation établies entre l'hypothèse, la vérification et la conclusion., OA #2 Respecter la démarche expérimentale établie. P OA #3 Choisir judicieusement et utiliser adéquatement les instruments., OA #3 Choisir judicieusement et utiliser adéquatement les instruments. P OA #4 Présenter clairement et adéquatement des résultats, UA #3 Vérifier une hypothèse en appliquant les principes élémentaires de la démarche expérimentales de base C OA #1 S'assurer de la pertinence, fiabilité et validité de la procédure expérimentale mise au point., OA #3 Choisir judicieusement et utiliser adéquatement les instruments. I/P Utilisation du volume et autres sources fiables, Évaluation des apprentissages 55% R OA #5 Vérifier la validation établies entre l'hypothèse, la vérification et la conclusion., Respect du protocole de recherche P OA #3 Choisir judicieusement et utiliser adéquatement les instruments., OA #1 S'assurer de la pertinence, fiabilité et validité de la procédure expérimentale mise au point. P OA #2 Respecter la démarche expérimentale établie., UA #3 Vérifier une hypothèse en appliquant les principes élémentaires de la démarche expérimentales de base C OA #2 Respecter la démarche expérimentale établie., Utilisation des sources fiables I/P OA #2 Respecter la démarche expérimentale établie., OA #4 Présenter clairement et adéquatement des résultats I/P Présentation orale et écrite des résultats