WARNING:
JavaScript is turned OFF. None of the links on this concept map will
work until it is reactivated.
If you need help turning JavaScript On, click here.
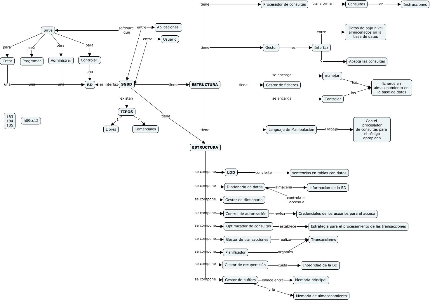
Este Cmap, tiene información relacionada con: SGBD, Gestor de recuperación cuida Integridad de la BD, Controlar una BD, Control de autorización revisa Credenciales de los usuarios para el acceso, manejar los ficheros en almacenamiento en la base de datos, Gestor es Interfaz, ESTRUCTURA se compone Planificador, Gestor de buffers y la Memoria de almacenamiento, LDD convierte sentencias en tablas con datos, Sirve para Crear, ESTRUCTURA se compone Optimizador de consultas, Gestor de buffers enlace entre Memoria principal, ESTRUCTURA se compone Gestor de diccionario, Gestor de diccionario controla el acceso a Diccionario de datos, ESTRUCTURA se compone Control de autorización, Sirve para Controlar, Diccionario de datos almacena información de la BD, TIPOS 2 Comerciales, Controlar los ficheros en almacenamiento en la base de datos, SGBD es interfaz BD, Interfaz entre Datos de bajo nivel almacenados en la base de datos