WARNING:
JavaScript is turned OFF. None of the links on this concept map will
work until it is reactivated.
If you need help turning JavaScript On, click here.
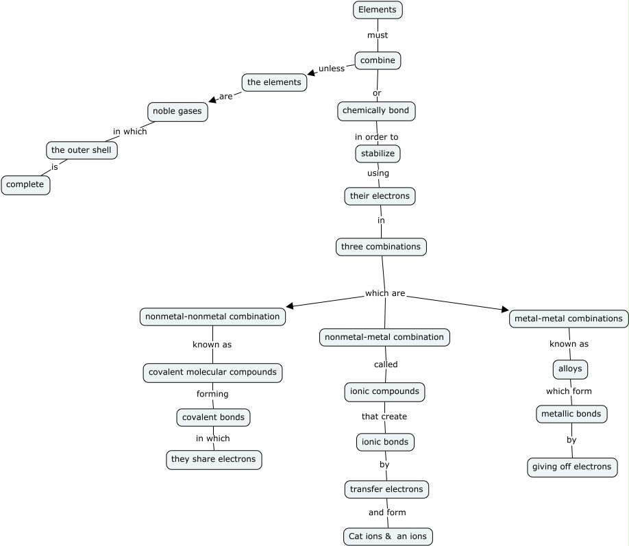
This Concept Map, created with IHMC CmapTools, has information related to: Chemical Bonding Concept Map, the elements are noble gases, three combinations which are nonmetal-metal combination, ionic bonds by transfer electrons, covalent bonds in which they share electrons, chemically bond in order to stabilize, combine unless the elements, Elements must combine, three combinations which are metal-metal combinations, noble gases in which the outer shell, stabilize using their electrons, the outer shell is complete, metallic bonds by giving off electrons, combine or chemically bond, nonmetal-nonmetal combination known as covalent molecular compounds, covalent molecular compounds forming covalent bonds, alloys which form metallic bonds, their electrons in three combinations, transfer electrons and form Cat ions & an ions, nonmetal-metal combination called ionic compounds, three combinations which are nonmetal-nonmetal combination