WARNING:
JavaScript is turned OFF. None of the links on this concept map will
work until it is reactivated.
If you need help turning JavaScript On, click here.
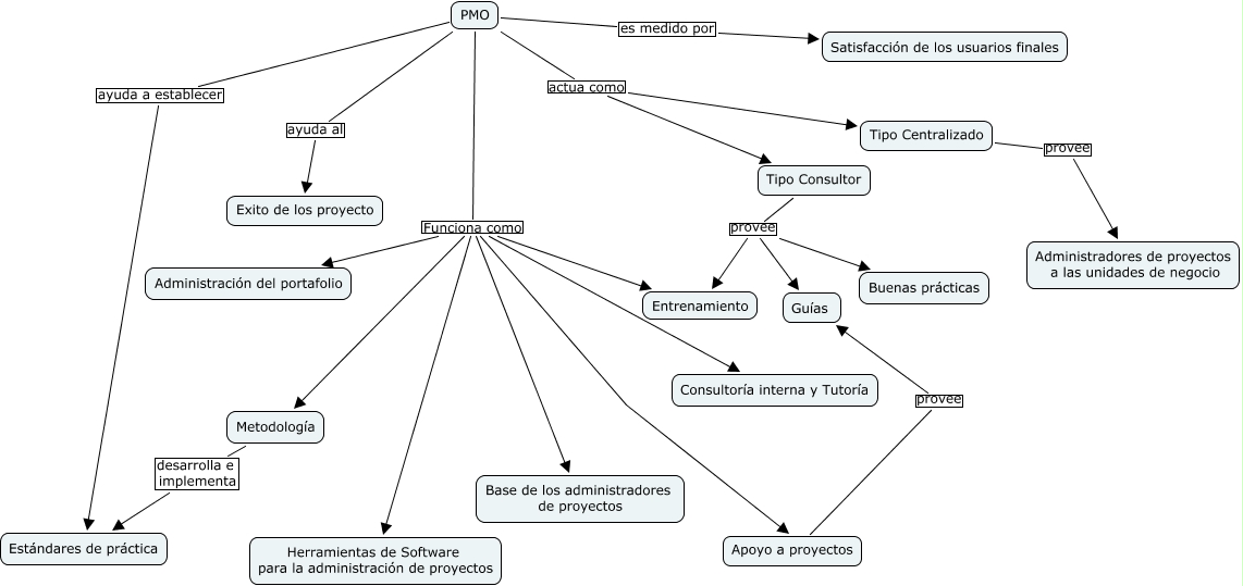
Este Cmap, tiene información relacionada con: Why You Need a Project Management Office, PMO Funciona como Base de los administradores de proyectos, PMO Funciona como Herramientas de Software para la administración de proyectos, PMO ayuda al Exito de los proyecto, Tipo Consultor provee Guías, Tipo Consultor provee Buenas prácticas, PMO ayuda a establecer Estándares de práctica, PMO es medido por Satisfacción de los usuarios finales, PMO Funciona como Administración del portafolio, Tipo Centralizado provee Administradores de proyectos a las unidades de negocio, PMO Funciona como Apoyo a proyectos, Apoyo a proyectos provee Guías, PMO Funciona como Entrenamiento, Metodología desarrolla e implementa Estándares de práctica, Tipo Consultor provee Entrenamiento, PMO actua como Tipo Consultor, PMO Funciona como Metodología, PMO Funciona como Consultoría interna y Tutoría, PMO actua como Tipo Centralizado