WARNING:
JavaScript is turned OFF. None of the links on this concept map will
work until it is reactivated.
If you need help turning JavaScript On, click here.
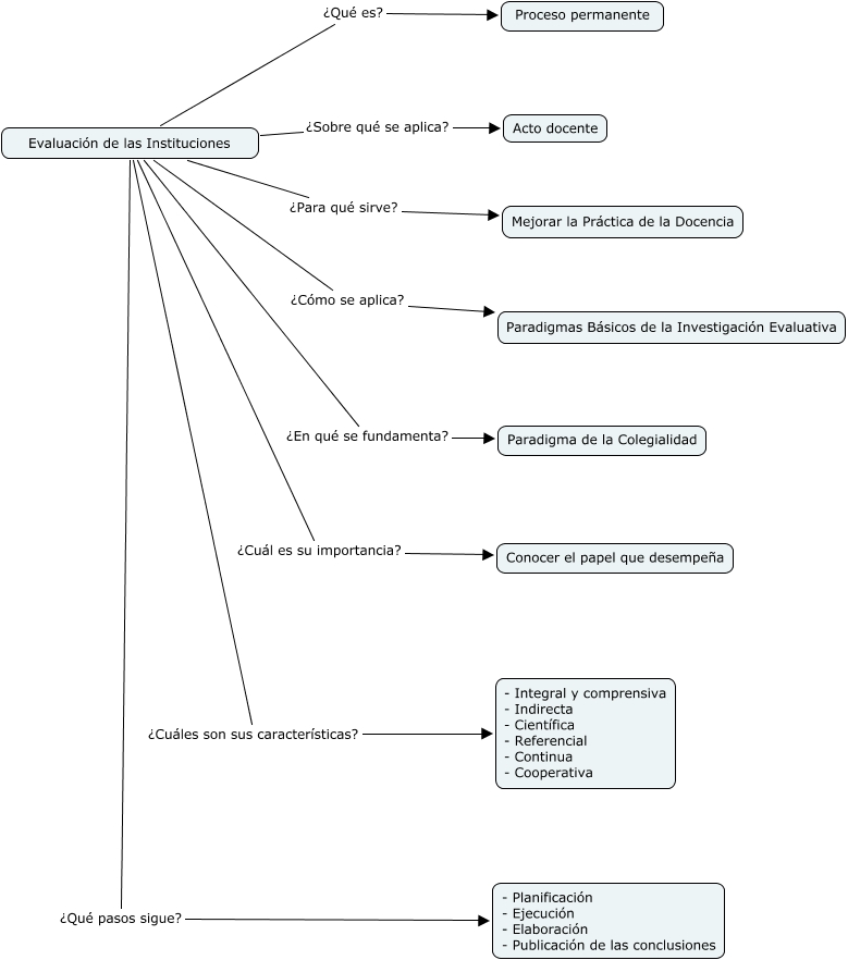
Este Cmap, tiene información relacionada con: Evaluación de las Instituciones, Evaluación de las Instituciones ¿Cómo se aplica? Paradigmas Básicos de la Investigación Evaluativa, Evaluación de las Instituciones ¿Para qué sirve? Mejorar la Práctica de la Docencia, Evaluación de las Instituciones ¿Qué es? Proceso permanente, Evaluación de las Instituciones ¿Qué pasos sigue? - Planificación - Ejecución - Elaboración - Publicación de las conclusiones, Evaluación de las Instituciones ¿En qué se fundamenta? Paradigma de la Colegialidad, Evaluación de las Instituciones ¿Cuáles son sus características? - Integral y comprensiva - Indirecta - Científica - Referencial - Continua - Cooperativa, Evaluación de las Instituciones ¿Sobre qué se aplica? Acto docente, Evaluación de las Instituciones ¿Cuál es su importancia? Conocer el papel que desempeña