WARNING:
JavaScript is turned OFF. None of the links on this concept map will
work until it is reactivated.
If you need help turning JavaScript On, click here.
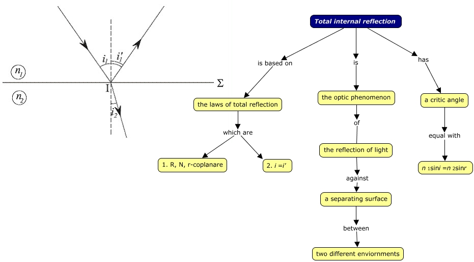
This Concept Map, created with IHMC CmapTools, has information related to: Reflexia totală, Total internal reflection is based on the laws of total reflection, the optic phenomenon of the reflection of light, the reflection of light against a separating surface, a critic angle equal with n1sini=n2sinr, Total internal reflection has a critic angle, Total internal reflection is the optic phenomenon, the laws of total reflection which are 1. R, N, r-coplanare, the laws of total reflection which are 2. i=i', a separating surface between two different enviornments