WARNING:
JavaScript is turned OFF. None of the links on this concept map will
work until it is reactivated.
If you need help turning JavaScript On, click here.
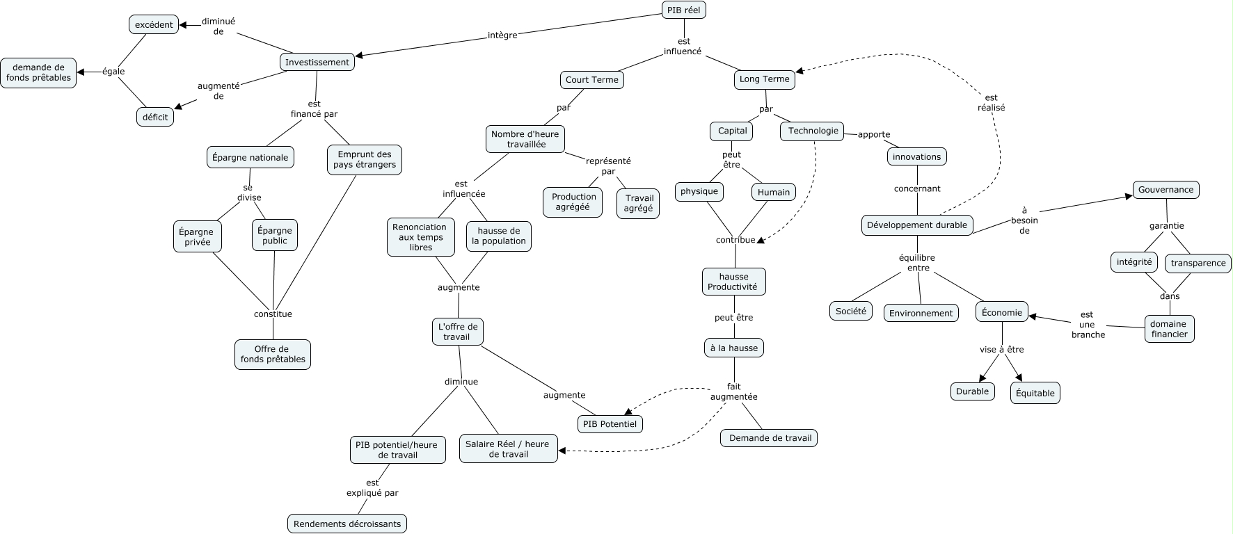
Cette carte de concepts créée avec IHMC CmapTools traite de: Réseau 2, à la hausse fait augmentée PIB Potentiel, Court Terme par Nombre d'heure travaillée, Technologie apporte innovations, Investissement est financé par Épargne nationale, PIB réel est influencé Long Terme, physique contribue hausse Productivité, Technologie contribue hausse Productivité, Épargne public constitue Offre de fonds prêtables, Renonciation aux temps libres augmente L'offre de travail, PIB réel est influencé Court Terme, physique contribue Humain, Nombre d'heure travaillée est influencée hausse de la population, excédent égale demande de fonds prêtables, L'offre de travail augmente PIB Potentiel, Épargne privée constitue Offre de fonds prêtables, Technologie contribue Humain, Gouvernance garantie transparence, domaine financier est une branche Économie, Investissement est financé par Emprunt des pays étrangers, innovations concernant Développement durable