WARNING:
JavaScript is turned OFF. None of the links on this concept map will
work until it is reactivated.
If you need help turning JavaScript On, click here.
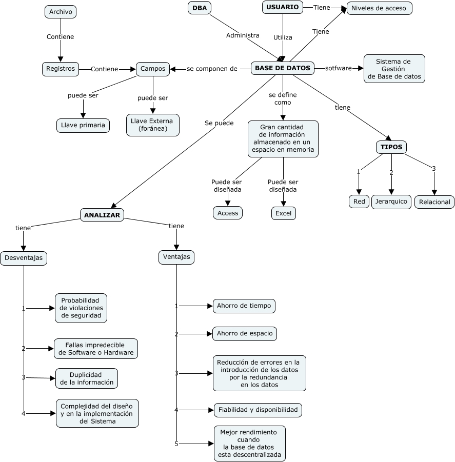
Este Cmap, tiene información relacionada con: Unidad1, Ventajas 4 Fiabilidad y disponibilidad, USUARIO Utiliza BASE DE DATOS, Campos puede ser Llave Externa (foránea), BASE DE DATOS se componen de Campos, ANALIZAR tiene Ventajas, Archivo Contiene Registros, USUARIO Tiene Niveles de acceso, Ventajas 1 Ahorro de tiempo, BASE DE DATOS sotfware Sistema de Gestión de Base de datos, TIPOS 1 Red, TIPOS 3 Relacional, BASE DE DATOS Tiene Niveles de acceso, Gran cantidad de información almacenado en un espacio en memoria Puede ser diseñada Access, Campos puede ser Llave primaria, TIPOS 2 Jerarquico, Ventajas 5 Mejor rendimiento cuando la base de datos esta descentralizada, Ventajas 3 Reducción de errores en la introducción de los datos por la redundancia en los datos, Desventajas 1 Probabilidad de violaciones de seguridad, BASE DE DATOS tiene TIPOS, BASE DE DATOS Se puede ANALIZAR