WARNING:
JavaScript is turned OFF. None of the links on this concept map will
work until it is reactivated.
If you need help turning JavaScript On, click here.
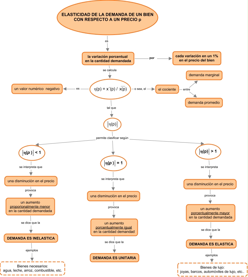
Este Cmap, tiene información relacionada con: ELASTICIDAD DE LA DEMANDA, <math xmlns="http://www.w3.org/1998/Math/MathML"> <mrow> <mfenced open="|" close="|"> <mtext> η(p) </mtext> </mfenced> <mtext> > 1 </mtext> </mrow> </math> se interpreta una disminución en el precio, DEMANDA ES ELASTICA ejemplos Bienes de lujo: joyas, barcos, automóviles de lujo, etc.., una disminución en el precio provoca un aumento porcentualmente mayor en la cantidad demandada, una disminución en el precio provoca un aumento proporionalmente menor en la cantidad demandada, <math xmlns="http://www.w3.org/1998/Math/MathML"> <mrow> <mtext> η(p) = x´(p) / </mtext> <munderover> <mtext> x(p) </mtext> <none/> <mtext> ___ </mtext> </munderover> </mrow> </math> o sea, el <math xmlns="http://www.w3.org/1998/Math/MathML"> <mtext> el cociente </mtext> </math>, la variación porcentual en la cantidad demandada por cada variación en un 1% en el precio del bien, <math xmlns="http://www.w3.org/1998/Math/MathML"> <mrow> <mfenced open="|" close="|"> <mtext> η(p) </mtext> </mfenced> </mrow> </math> permite clasificar según <math xmlns="http://www.w3.org/1998/Math/MathML"> <mrow> <mfenced open="|" close="|"> <mtext> η(p) </mtext> </mfenced> <mtext> = 1 </mtext> </mrow> </math>, un aumento porcentualmente mayor en la cantidad demandada se dice que la DEMANDA ES ELASTICA, un aumento proporionalmente menor en la cantidad demandada se dice que la DEMANDA ES INELASTICA, <math xmlns="http://www.w3.org/1998/Math/MathML"> <mrow> <mfenced open="|" close="|"> <mtext> η(p) </mtext> </mfenced> <mtext> < 1 </mtext> </mrow> </math> se interpreta que una disminución en el precio, <math xmlns="http://www.w3.org/1998/Math/MathML"> <mtext> el cociente </mtext> </math> entre demanda promedio, <math xmlns="http://www.w3.org/1998/Math/MathML"> <mrow> <mtext> η(p) = x´(p) / </mtext> <munderover> <mtext> x(p) </mtext> <none/> <mtext> ___ </mtext> </munderover> </mrow> </math> es un valor numérico negativo, DEMANDA ES INELASTICA ejemplos Bienes necesarios: agua, leche, arroz, combustible, etc., <math xmlns="http://www.w3.org/1998/Math/MathML"> <mrow> <mtext> η(p) = x´(p) / </mtext> <munderover> <mtext> x(p) </mtext> <none/> <mtext> ___ </mtext> </munderover> </mrow> </math> tal que <math xmlns="http://www.w3.org/1998/Math/MathML"> <mrow> <mfenced open="|" close="|"> <mtext> η(p) </mtext> </mfenced> </mrow> </math>, <math xmlns="http://www.w3.org/1998/Math/MathML"> <mrow> <mfenced open="|" close="|"> <mtext> η(p) </mtext> </mfenced> </mrow> </math> permite clasificar según <math xmlns="http://www.w3.org/1998/Math/MathML"> <mrow> <mfenced open="|" close="|"> <mtext> η(p) </mtext> </mfenced> <mtext> < 1 </mtext> </mrow> </math>, un aumento porcentualmente igual en la cantidad demandad se dice que la DEMANDA ES UNITARIA, <math xmlns="http://www.w3.org/1998/Math/MathML"> <mrow> <mfenced open="|" close="|"> <mtext> η(p) </mtext> </mfenced> </mrow> </math> permite clasificar según <math xmlns="http://www.w3.org/1998/Math/MathML"> <mrow> <mfenced open="|" close="|"> <mtext> η(p) </mtext> </mfenced> <mtext> > 1 </mtext> </mrow> </math>, una disminución en el precio provoca un aumento porcentualmente igual en la cantidad demandad, <math xmlns="http://www.w3.org/1998/Math/MathML"> <mrow> <mfenced open="|" close="|"> <mtext> η(p) </mtext> </mfenced> <mtext> = 1 </mtext> </mrow> </math> se interpreta que una disminución en el precio, la variación porcentual en la cantidad demandada se calcula <math xmlns="http://www.w3.org/1998/Math/MathML"> <mrow> <mtext> η(p) = x´(p) / </mtext> <munderover> <mtext> x(p) </mtext> <none/> <mtext> ___ </mtext> </munderover> </mrow> </math>