WARNING:
JavaScript is turned OFF. None of the links on this concept map will
work until it is reactivated.
If you need help turning JavaScript On, click here.
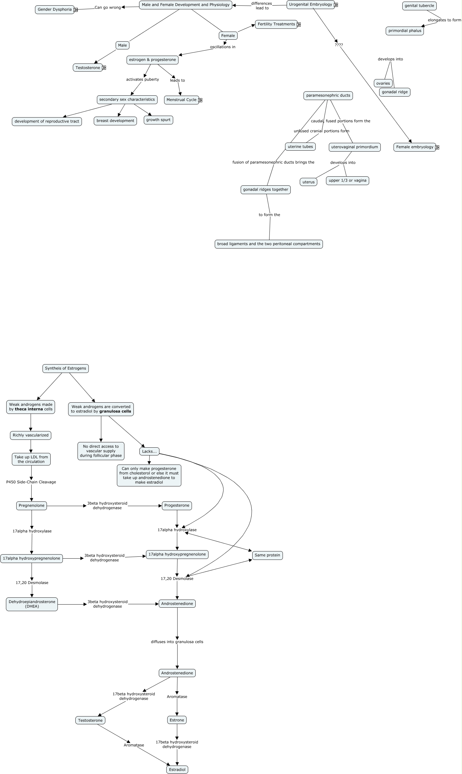
This Concept Map, created with IHMC CmapTools, has information related to: Wk 3-4 EndoRepro, Testosterone synthesized from cholesterol, Bilaminar Embryonic Germ Disc containing Hypoblast, Mesoderm immediately differentiates into Paired Structures, Gender Dysphoria May be Due to incomplete or failed gender dimophism in the brain, Progesterone 17alpha hydroxylase Same protein, Testosterone secreted by Leydig cells, 17alpha hydroxypregnenolone 3beta hydroxysteroid dehydrogenase 17alpha hydroxypregnenolone, Primary/Secondary Male Sexual Characteristics via Androgen Response Elements, Male and Female Development and Physiology Male, uterovaginal primordium develops into uterus, secondary sex characteristics breast development, Gender Dysphoria Can be managed through Therapy, Menses (Day 0-4) occurs when corpus luteum stops producing progesterone and endometrium degenerates, Bilaminar Embryonic Germ Disc containing Epiblast, estrogen & progesterone activates puberty secondary sex characteristics, Gender Dysphoria Can be managed through Hormone Therapy, Gonadal Ridge ???? Female embryology, gonadal ridges together to form the broad ligaments and the two peritoneal compartments, secondary sex characteristics development of reproductive tract, Intermediate Mesoderm via folding Urogenital Ridge