WARNING:
JavaScript is turned OFF. None of the links on this concept map will
work until it is reactivated.
If you need help turning JavaScript On, click here.
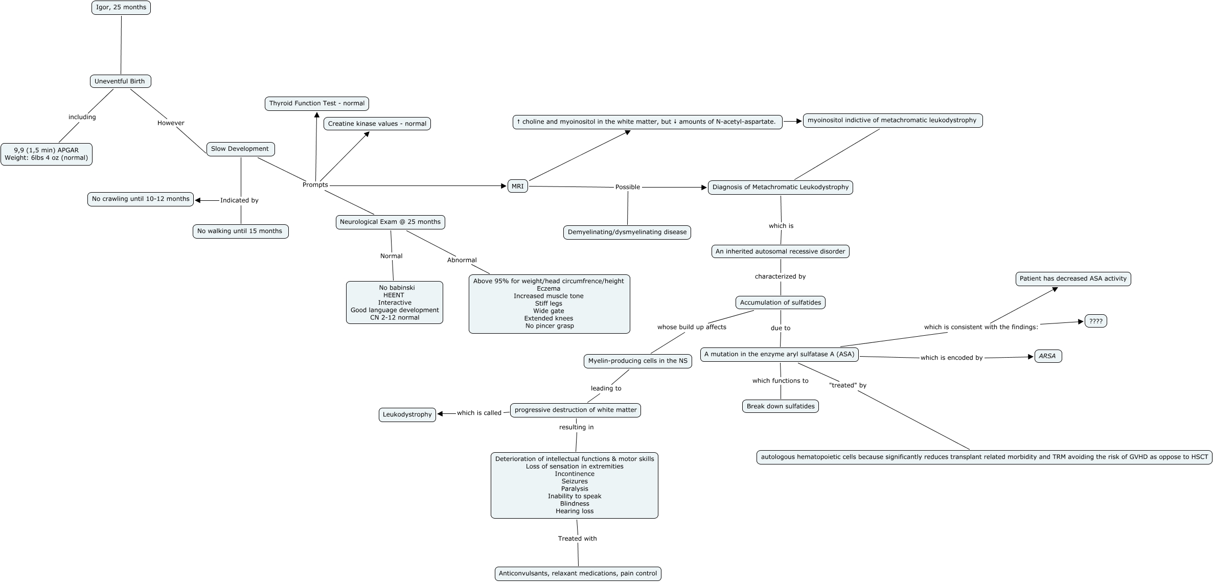
This Concept Map, created with IHMC CmapTools, has information related to: IGOR, Deterioration of intellectual functions & motor skills Loss of sensation in extremities Incontinence Seizures Paralysis Inability to speak Blindness Hearing loss Treated with Anticonvulsants, relaxant medications, pain control, Diagnosis of Metachromatic Leukodystrophy which is An inherited autosomal recessive disorder, Neurological Exam @ 25 months Abnormal Above 95% for weight/head circumfrence/height Eczema Increased muscle tone Stiff legs Wide gate Extended knees No pincer grasp, ↑ choline and myoinositol in the white matter, but ↓ amounts of N-acetyl-aspartate. myoinositol indictive of metachromatic leukodystrophy, MRI Possible Diagnosis of Metachromatic Leukodystrophy, Uneventful Birth However Slow Development, A mutation in the enzyme aryl sulfatase A (ASA) which is encoded by ARSA, MRI ↑ choline and myoinositol in the white matter, but ↓ amounts of N-acetyl-aspartate., An inherited autosomal recessive disorder characterized by Accumulation of sulfatides, Slow Development Prompts MRI, Accumulation of sulfatides due to A mutation in the enzyme aryl sulfatase A (ASA), Uneventful Birth including 9,9 (1,5 min) APGAR Weight: 6lbs 4 oz (normal), Slow Development Indicated by No crawling until 10-12 months, A mutation in the enzyme aryl sulfatase A (ASA) "treated" by autologous hematopoietic cells because significantly reduces transplant related morbidity and TRM avoiding the risk of GVHD as oppose to HSCT, Igor, 25 months Uneventful Birth, Slow Development Prompts Neurological Exam @ 25 months, Slow Development Prompts Thyroid Function Test - normal, Myelin-producing cells in the NS leading to progressive destruction of white matter, myoinositol indictive of metachromatic leukodystrophy Diagnosis of Metachromatic Leukodystrophy, A mutation in the enzyme aryl sulfatase A (ASA) which is consistent with the findings: ????