WARNING:
JavaScript is turned OFF. None of the links on this concept map will
work until it is reactivated.
If you need help turning JavaScript On, click here.
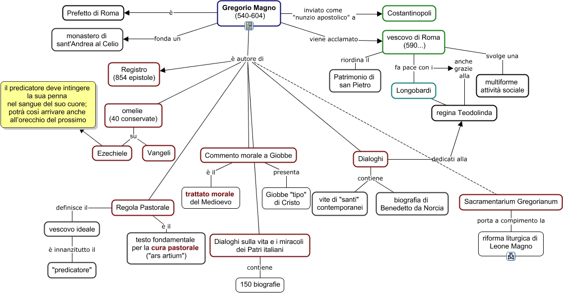
Questa Cmap, creata con IHMC CmapTools, contiene informazioni relative a: 83 Gregorio Magno, Dialoghi dedicati alla regina Teodolinda, Ezechiele il predicatore deve intingere la sua penna nel sangue del suo cuore; potrà così arrivare anche all’orecchio del prossimo, Longobardi regina Teodolinda, Gregorio Magno (540-604) è autore di Regola Pastorale, Dialoghi contiene biografia di Benedetto da Norcia, vescovo di Roma (590...) riordina il Patrimonio di san Pietro, Dialoghi sulla vita e i miracoli dei Patri italiani contiene 150 biografie, omelie (40 conservate) su Vangeli, Gregorio Magno (540-604) è autore di Dialoghi sulla vita e i miracoli dei Patri italiani, Gregorio Magno (540-604) è autore di omelie (40 conservate), Gregorio Magno (540-604) inviato come "nunzio apostolico" a Costantinopoli, Dialoghi contiene vite di "santi" contemporanei, Gregorio Magno (540-604) è autore di Commento morale a Giobbe, vescovo ideale è innanzitutto il "predicatore", vescovo di Roma (590...) fa pace con i anche grazie alla regina Teodolinda, Gregorio Magno (540-604) viene acclamato vescovo di Roma (590...), Gregorio Magno (540-604) è autore di Registro (854 epistole), Gregorio Magno (540-604) fonda un monastero di sant'Andrea al Celio, vescovo di Roma (590...) fa pace con i Longobardi, Regola Pastorale definisce il vescovo ideale