WARNING:
JavaScript is turned OFF. None of the links on this concept map will
work until it is reactivated.
If you need help turning JavaScript On, click here.
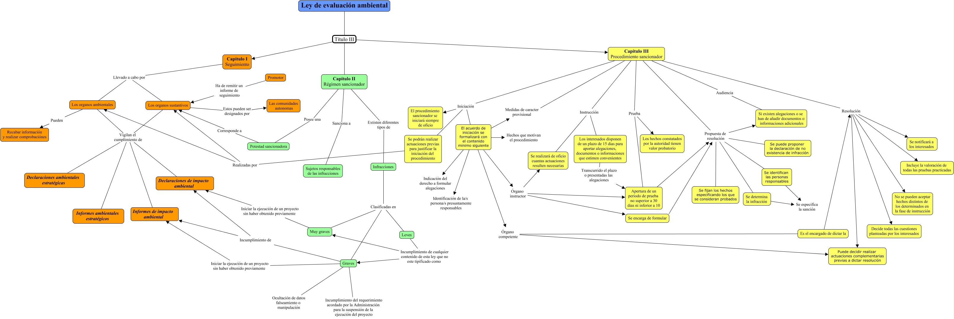
Este Cmap, tiene información relacionada con: eco, El acuerdo de iniciación se formalizará con el contenido minimo siguiente Órgano instructor Se encarga de formular, Capítulo III Procedimiento sancionador Iniciación El acuerdo de iniciación se formalizará con el contenido minimo siguiente, Apertura de un período de prueba no superior a 30 dias ni inferior a 10 Propuesta de resolución Si existen alegaciones o se han de añadir documentos o informaciones adicionales, El acuerdo de iniciación se formalizará con el contenido minimo siguiente Indicación del derecho a formular alegaciones ????, Se podrán realizar actuaciones previas para justificar la iniciación del procedimiento Realizadas por Los organos ambientales, Se encarga de formular Propuesta de resolución Se determina la infracción, Capítulo III Procedimiento sancionador Resolución Incluye la valoración de todas las pruebas practicadas, Capítulo III Procedimiento sancionador Prueba Los hechos constatados por la autoridad tienen valor probatorio, Leves Incumplimiento de cualquier contenido de esta ley que no este tipificado como Muy graves, El acuerdo de iniciación se formalizará con el contenido minimo siguiente Órgano competente Es el encargado de dictar la, El acuerdo de iniciación se formalizará con el contenido minimo siguiente Órgano instructor ????, Ley de evaluación ambiental Título III Capítulo III Procedimiento sancionador, Apertura de un período de prueba no superior a 30 dias ni inferior a 10 Propuesta de resolución Se fijan los hechos especificando los que se consideran probados, Los organos sustantivos Vigilan el cumplimiento de Declaraciones de impacto ambiental, Graves Ocultación de datos falseamiento o manipulación ????, Graves Incumplimiento del requerimiento acordado por la Administración para la suspensión de la ejecución del proyecto ????, Capítulo III Procedimiento sancionador Instrucción Los interesados disponen de un plazo de 15 dias para aportar alegaciones, documentos o informaciones que estimen convenientes, Muy graves Iniciar la ejecución de un proyecto sin haber obtenido previamente Declaraciones de impacto ambiental, Capítulo III Procedimiento sancionador Propuesta de resolución Se fijan los hechos especificando los que se consideran probados, Capítulo III Procedimiento sancionador Medidas de caracter provisional ????