WARNING:
JavaScript is turned OFF. None of the links on this concept map will
work until it is reactivated.
If you need help turning JavaScript On, click here.
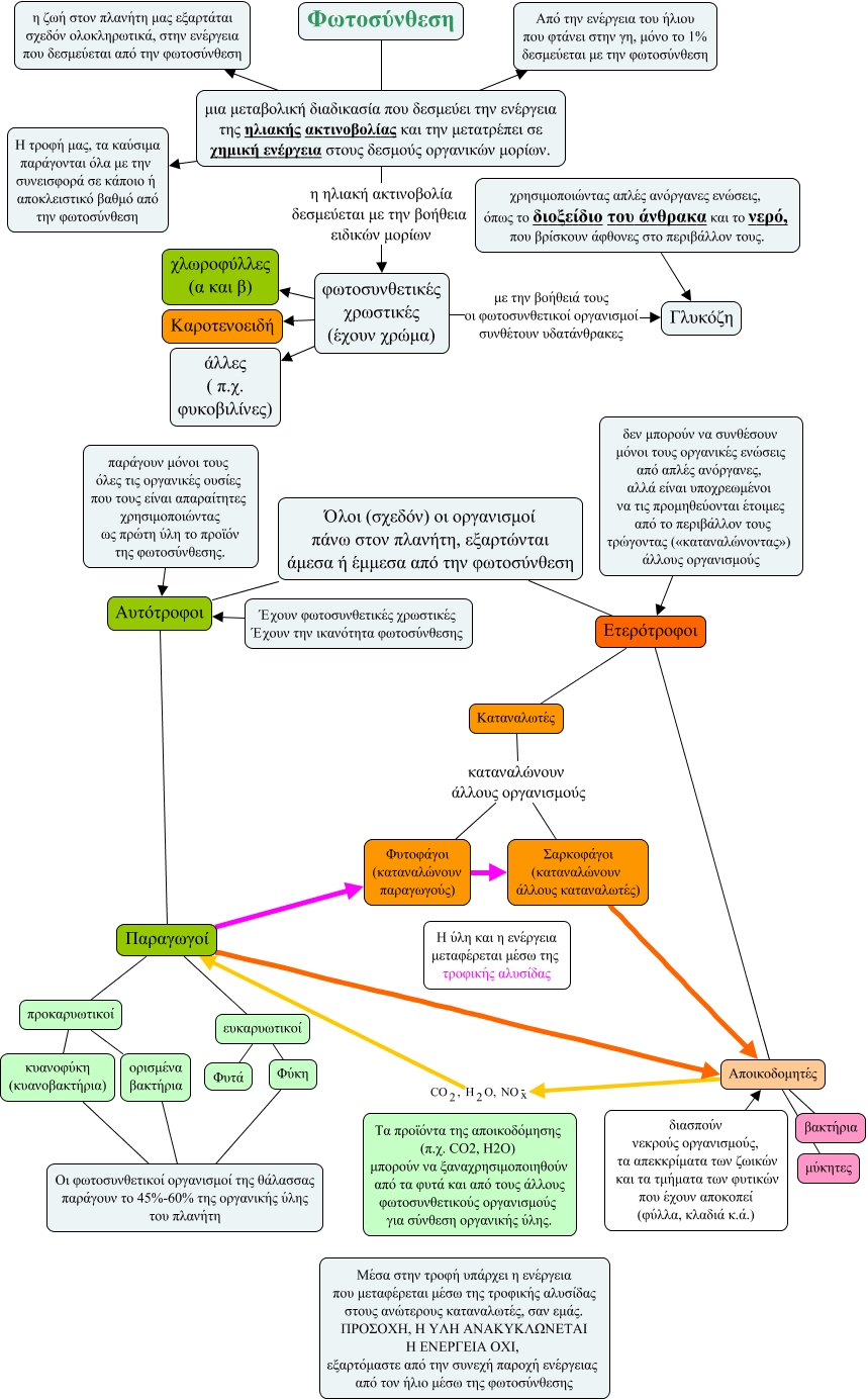
Αυτός ο εννοιολογικός χάρτης, που δημιουργήθηκε με το IHMC Cmap Tools, περιέχει πλήροφορίες που σχετίζονται με: φωτοσύνθεση-1, προκαρυωτικοί κυανοφύκη (κυανοβακτήρια), μια μεταβολική διαδικασία που δεσμεύει την ενέργεια της ηλιακής ακτινοβολίας και την μετατρέπει σε χημική ενέργεια στους δεσμούς οργανικών μορίων. Η τροφή μας, τα καύσιμα παράγονται όλα με την συνεισφορά σε κάποιο ή αποκλειστικό βαθμό από την φωτοσύνθεση, προκαρυωτικοί ορισμένα βακτήρια, Παραγωγοί ευκαρυωτικοί, ορισμένα βακτήρια Οι φωτοσυνθετικοί οργανισμοί της θάλασσας παράγουν το 45%-60% της οργανικής ύλης του πλανήτη, Παραγωγοί Αποικοδομητές, Έχουν φωτοσυνθετικές χρωστικές Έχουν την ικανότητα φωτοσύνθεσης Αυτότροφοι, Σαρκοφάγοι (καταναλώνουν άλλους καταναλωτές) Αποικοδομητές, Ετερότροφοι Αποικοδομητές, Όλοι (σχεδόν) οι οργανισμοί πάνω στον πλανήτη, εξαρτώνται άμεσα ή έμμεσα από την φωτοσύνθεση Αυτότροφοι, Ετερότροφοι Καταναλωτές, παράγουν μόνοι τους όλες τις οργανικές ουσίες που τους είναι απαραίτητες χρησιμοποιώντας ως πρώτη ύλη το προϊόν της φωτοσύνθεσης. Αυτότροφοι, Καταναλωτές καταναλώνουν άλλους οργανισμούς Φυτοφάγοι (καταναλώνουν παραγωγούς), φωτοσυνθετικές χρωστικές (έχουν χρώμα) άλλες ( π.χ. φυκοβιλίνες), Καταναλωτές καταναλώνουν άλλους οργανισμούς Σαρκοφάγοι (καταναλώνουν άλλους καταναλωτές), Φυτοφάγοι (καταναλώνουν παραγωγούς) Σαρκοφάγοι (καταναλώνουν άλλους καταναλωτές), διασπούν νεκρούς οργανισμούς, τα απεκκρίματα των ζωικών και τα τμήματα των φυτικών που έχουν αποκοπεί (φύλλα, κλαδιά κ.ά.) Αποικοδομητές, φωτοσυνθετικές χρωστικές (έχουν χρώμα) χλωροφύλλες (α και β), Αυτότροφοι Παραγωγοί, ευκαρυωτικοί Φυτά