WARNING:
JavaScript is turned OFF. None of the links on this concept map will
work until it is reactivated.
If you need help turning JavaScript On, click here.
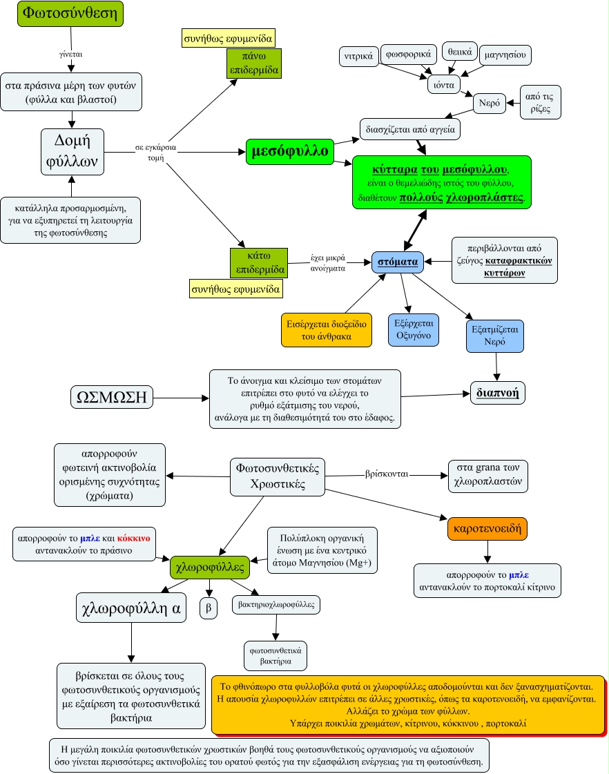
Αυτός ο εννοιολογικός χάρτης, που δημιουργήθηκε με το IHMC Cmap Tools, περιέχει πλήροφορίες που σχετίζονται με: Φωτοσυνθεση-2, φωσφορικά ιόντα, στόματα Εξέρχεται Οξυγόνο, από τις ρίζες Νερό, Πολύπλοκη οργανική ένωση με ένα κεντρικό άτομο Μαγνησίου (Mg+) χλωροφύλλες, κατάλληλα προσαρμοσμένη, για να εξυπηρετεί τη λειτουργία της φωτοσύνθεσης Δομή φύλλων, χλωροφύλλη α βρίσκεται σε όλους τους φωτοσυνθετικούς οργανισμούς με εξαίρεση τα φωτοσυνθετικά βακτήρια, Δομή φύλλων σε εγκάρσια τομή μεσόφυλλο, χλωροφύλλες βακτηριοχλωροφύλλες, διασχίζεται από αγγεία κύτταρα του μεσόφυλλου, είναι ο θεμελιώδης ιστός του φύλλου, διαθέτουν πολλούς χλωροπλάστες., Φωτοσυνθετικές Χρωστικές βρίσκονται στα grana των χλωροπλαστών, ιόντα Νερό, Φωτοσυνθετικές Χρωστικές χλωροφύλλες, Εξατμίζεται Νερό διαπνοή, απορροφούν το μπλε και κόκκινο αντανακλούν το πράσινο χλωροφύλλες, κάτω επιδερμίδα έχει μικρά ανοίγματα στόματα, Δομή φύλλων σε εγκάρσια τομή πάνω επιδερμίδα, μεσόφυλλο διασχίζεται από αγγεία, Νερό διασχίζεται από αγγεία, καροτενοειδή απορροφούν το μπλε αντανακλούν το πορτοκαλί κίτρινο, χλωροφύλλες β