WARNING:
JavaScript is turned OFF. None of the links on this concept map will
work until it is reactivated.
If you need help turning JavaScript On, click here.
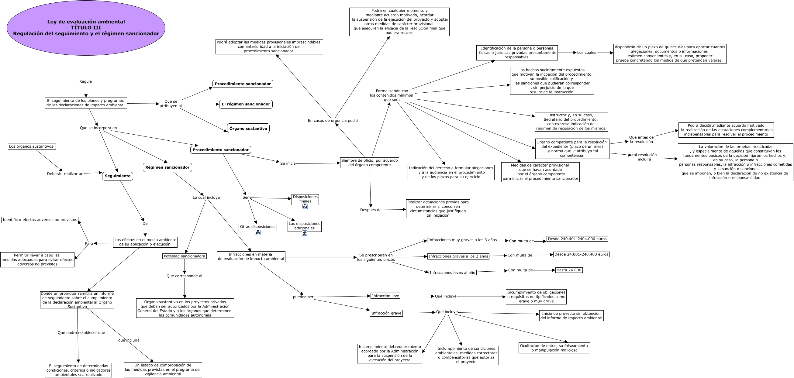
This Concept Map, created with IHMC CmapTools, has information related to: Título III, Infracciones graves a los 2 años Con multa de Desde 24.001-240.400 euros, Siempre de oficio, por acuerdo del órgano competente En casos de urgencia podrá Podrá en cualquier momento y mediante acuerdo motivado, acordar la suspensión de la ejecución del proyecto y adoptar otras medidas de carácter provisional que aseguren la eficacia de la resolución final que pudiera recaer., Infracciones en materia de evaluación de impacto ambiental pueden ser Infracción leve, Infracciones en materia de evaluación de impacto ambiental pueden ser Infracción grave, Los efectos en el medio ambiente de su aplicación o ejecución Donde un promotor remitirá un informe de seguimiento sobre el cumplimiento de la declaración ambiental al Órgano Sustantivo El seguimiento de determinadas condiciones, criterios o indicadores ambientales sea realizado, Infracción grave Que incluye Incumplimiento del requerimiento acordado por la Administración para la suspensión de la ejecución del proyecto, Procedimiento sancionador Se inicia Siempre de oficio, por acuerdo del órgano competente, Los órganos sustantivos Deberán realizar un Seguimiento, Infracción grave Que incluye Ocultación de datos, su falseamiento o manipulación maliciosa, Identificación de la persona o personas físicas o jurídicas privadas presuntamente responsables. Los cuales dispondrán de un plazo de quince días para aportar cuantas alegaciones, documentos o informaciones estimen convenientes y, en su caso, proponer prueba concretando los medios de que pretendan valerse., El seguimiento de los planes y programas de las declaraciones de impacto ambiental Que se atribuyen al Procedimiento sancionador, Infracciones leves al año Con multa de Hasta 24.000, Procedimiento sancionador tiene Otras disposiciones, Procedimiento sancionador tiene Disposiciones finales, Siempre de oficio, por acuerdo del órgano competente Formalizando con los contenidos mínimos que son: Órgano competente para la resolución del expediente (plazo de un mes) y norma que le atribuya tal competencia., Siempre de oficio, por acuerdo del órgano competente Formalizando con los contenidos mínimos que son: Indicación del derecho a formular alegaciones y a la audiencia en el procedimiento y de los plazos para su ejercicio, El seguimiento de los planes y programas de las declaraciones de impacto ambiental Que se incorpora en Seguimiento, Siempre de oficio, por acuerdo del órgano competente En casos de urgencia podrá Podrá adoptar las medidas provisionales imprescindibles con anterioridad a la iniciación del procedimiento sancionador, Los efectos en el medio ambiente de su aplicación o ejecución Donde un promotor remitirá un informe de seguimiento sobre el cumplimiento de la declaración ambiental al Órgano Sustantivo Un listado de comprobación de las medidas previstas en el programa de vigilancia ambiental, Potestad sancionadora Que corresponde al Órgano sustantivo en los proyectos privados que deban ser autorizados por la Administración General del Estado y a los órganos que determinen las comunidades autónomas