WARNING:
JavaScript is turned OFF. None of the links on this concept map will
work until it is reactivated.
If you need help turning JavaScript On, click here.
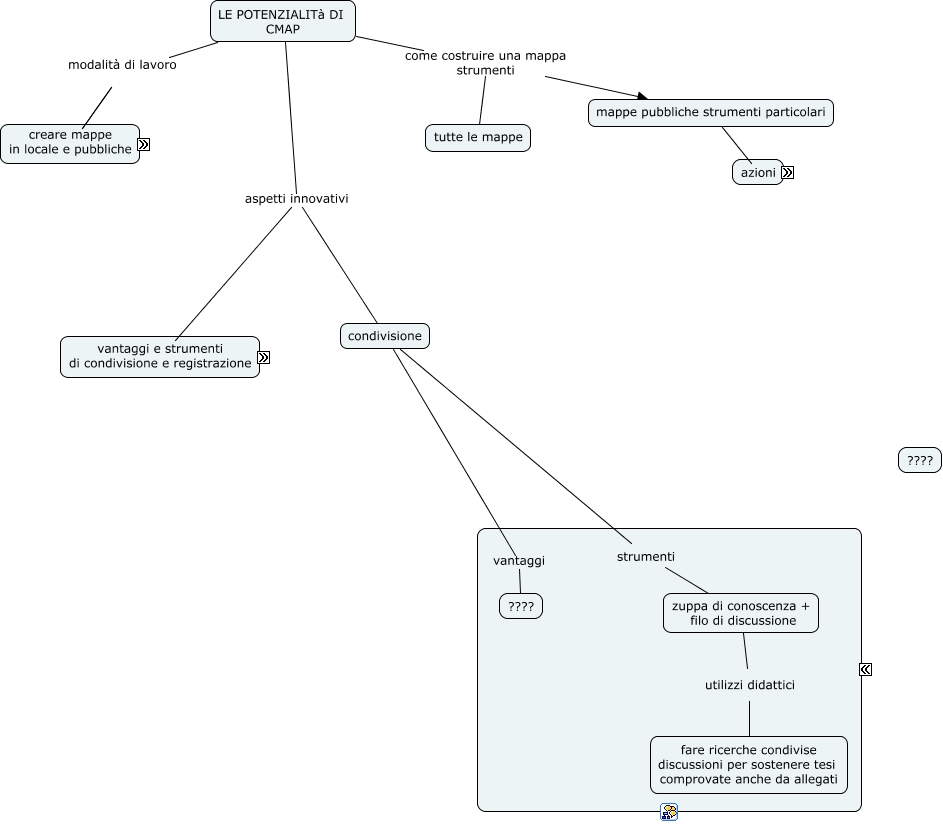
Questa Cmap, creata con IHMC CmapTools, contiene informazioni relative a: PROVA1, creare mappe pubbliche possono essere private, creare mappe in locale possono essere mappe concettuali, condivisione + registrazione strumenti condivisione, LE POTENZIALITà DI CMAP aspetti innovativi condivisione, zuppa di conoscenza + filo di discussione utilizzi didattici fare ricerche condivise discussioni per sostenere tesi comprovate anche da allegati, condivisione vantaggi ????, LE POTENZIALITà DI CMAP modalità di lavoro creare mappe pubbliche, mappe pubbliche strumenti particolari come posso agire collaborazione asincrona, condivisione + registrazione strumenti registrazione, mappe pubbliche strumenti particolari come posso agire collaborazione sincrona, creare mappe pubbliche possono essere condivise, LE POTENZIALITà DI CMAP come costruire una mappa strumenti mappe pubbliche strumenti particolari, LE POTENZIALITà DI CMAP come costruire una mappa strumenti tutte le mappe, condivisione strumenti zuppa di conoscenza + filo di discussione, creare mappe in locale possono essere mappe mentali, condivisione + registrazione vantaggi documentazione del processo di elaborazione, LE POTENZIALITà DI CMAP aspetti innovativi condivisione + registrazione, condivisione + registrazione vantaggi riflessione e metacognizione, collaborazione sincrona che prevede chat, LE POTENZIALITà DI CMAP modalità di lavoro creare mappe in locale