WARNING:
JavaScript is turned OFF. None of the links on this concept map will
work until it is reactivated.
If you need help turning JavaScript On, click here.
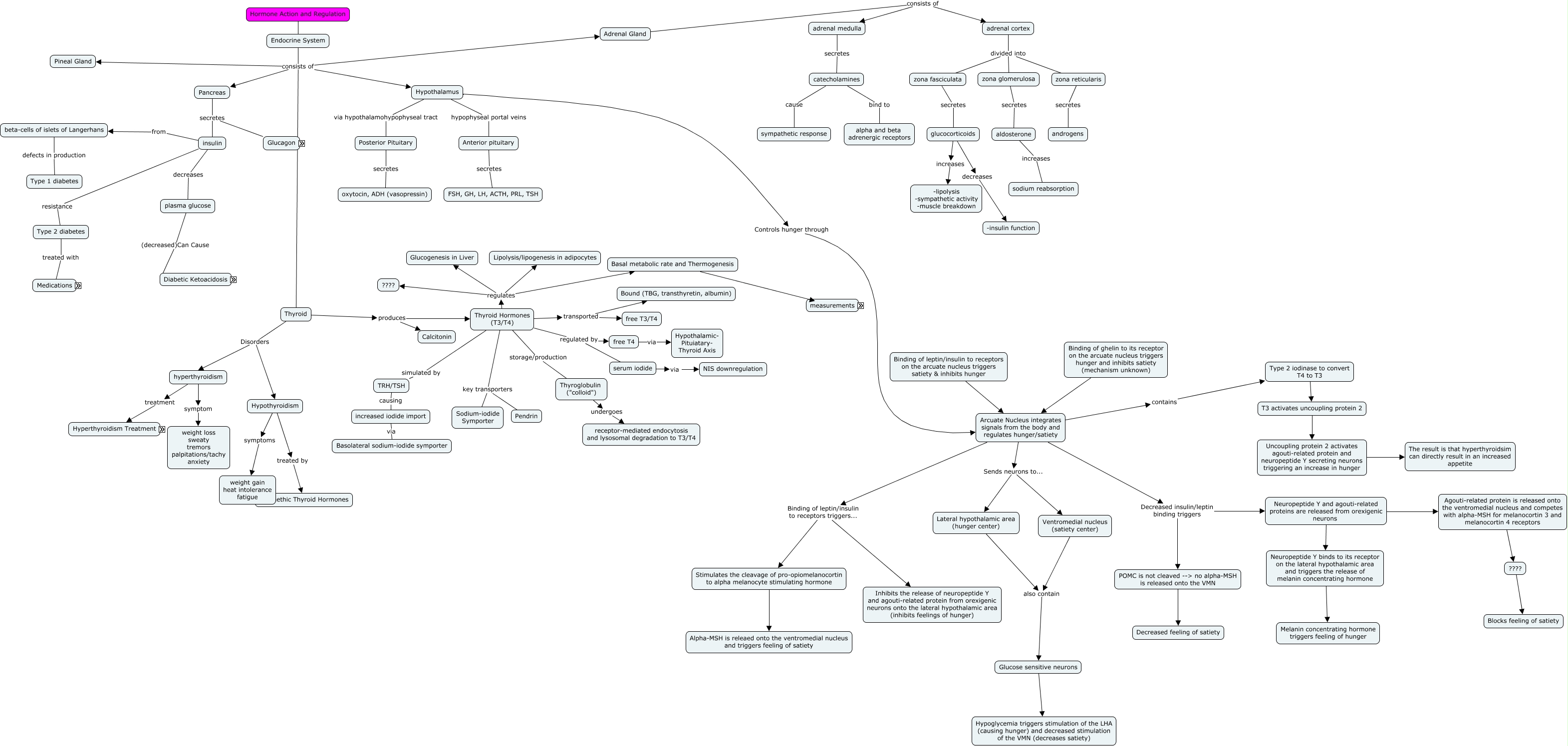
This Concept Map, created with IHMC CmapTools, has information related to: EndoRepro Wk 1, Thionamides Have Many side effects, hyperthyroidism treatment Hyperthyroidism Treatment, insulin from beta-cells of islets of Langerhans, Medications include insulin secretagogues, Adrenal Gland consists of adrenal medulla, Imbalance with Glucagon Resulting in increased gluconeogenesis, Endocrine System consists of Thyroid, Posterior Pituitary secretes oxytocin, ADH (vasopressin), Thyroid Hormones (T3/T4) regulates Basal metabolic rate and Thermogenesis, Osmolar Water Excretion Causing Dehydration, Endocrine System consists of Pancreas, Uncoupling protein 2 activates agouti-related protein and neuropeptide Y secreting neurons triggering an increase in hunger The result is that hyperthyroidsim can directly result in an increased appetite, Thyroid Hormones (T3/T4) regulated by free T4, Arcuate Nucleus integrates signals from the body and regulates hunger/satiety Binding of leptin/insulin to receptors triggers... Stimulates the cleavage of pro-opiomelanocortin to alpha melanocyte stimulating hormone, Signal sequence is cleaved in the rough endoplasmic reticulum to release proglucagon Proglucagon is cleaved by proteases specific to the alpha cells to produce glucagon, glucagon-related polypeptide, and the major proglucagon fragment, Activates adenylyl cyclase through specific GPCR cAMP activates PKA, Muscle function Stimulates glycogenolysis to produce glucose as energy. Inhibits glycogenesis, metformin used as first-line diabetes therapy, Anterior pituitary secretes FSH, GH, LH, ACTH, PRL, TSH, Pancreas secretes insulin