WARNING:
JavaScript is turned OFF. None of the links on this concept map will
work until it is reactivated.
If you need help turning JavaScript On, click here.
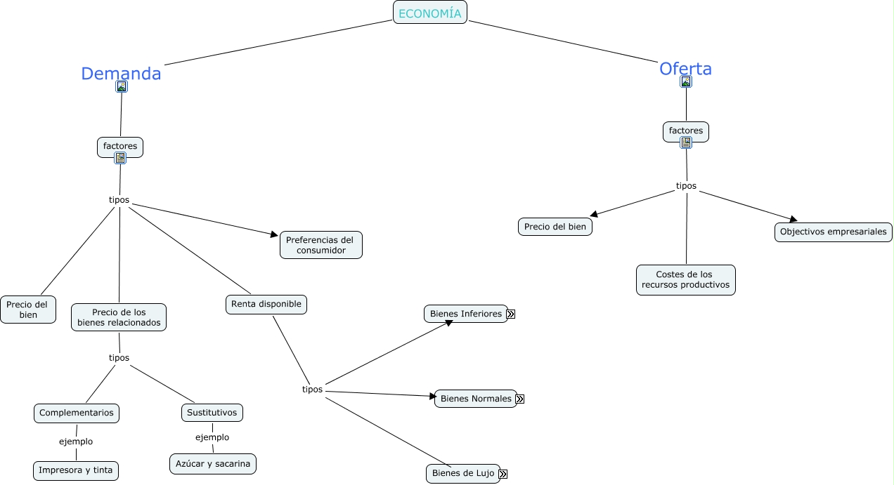
Este Cmap, tiene información relacionada con: presentar, factores tipos Precio de los bienes relacionados, Bienes Normales ejemplo leche y pan, Renta disponible tipos Bienes inferiores, Bienes inferiores ejemplo vino de mesa, Complementarios ejemplo Impresora y tinta, factores tipos Renta disponible, Renta disponible tipos Bienes de Lujo, factores tipos Costes de los recursos productivos, factores tipos Precio del bien, ECONOMÍA Demanda factores, Sustitutivos ejemplo Azúcar y sacarina, Renta disponible tipos Bienes Normales, factores tipos Objectivos empresariales, Bienes de Lujo ejemplo segunda vivienda y ropa de marca, Precio de los bienes relacionados tipos Complementarios, factores tipos Preferencias del consumidor, Precio de los bienes relacionados tipos Sustitutivos, ECONOMÍA Oferta factores, factores tipos Precio del bien, Bienes inferiores ejemplo pollo