WARNING:
JavaScript is turned OFF. None of the links on this concept map will
work until it is reactivated.
If you need help turning JavaScript On, click here.
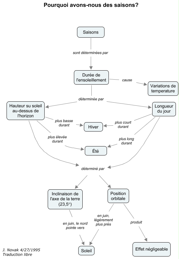
Cette carte de concepts créée avec IHMC CmapTools traite de: Saisons01, Hauteur su soleil au-dessus de l'horizon plus élevée durant Été, Longueur du jour plus court durant Hiver, Hauteur su soleil au-dessus de l'horizon plus basse durant Hiver, Saisons sont déterminées par Durée de l'ensoleillement, Hauteur su soleil au-dessus de l'horizon déterminé par Position orbitale, Inclinaison de l'axe de la terre (23,5°) en juin, le nord pointe vers Soleil, Longueur du jour déterminé par Position orbitale, Position orbitale produit Effet négligeable, Durée de l'ensoleillement cause Variations de temperature, Durée de l'ensoleillement déterminée par Longueur du jour, Position orbitale en juin, légèrement plus près Soleil, Longueur du jour plus long durant Été, Longueur du jour déterminé par Inclinaison de l'axe de la terre (23,5°), Durée de l'ensoleillement déterminée par Hauteur su soleil au-dessus de l'horizon, Hauteur su soleil au-dessus de l'horizon déterminé par Inclinaison de l'axe de la terre (23,5°)