WARNING:
JavaScript is turned OFF. None of the links on this concept map will
work until it is reactivated.
If you need help turning JavaScript On, click here.
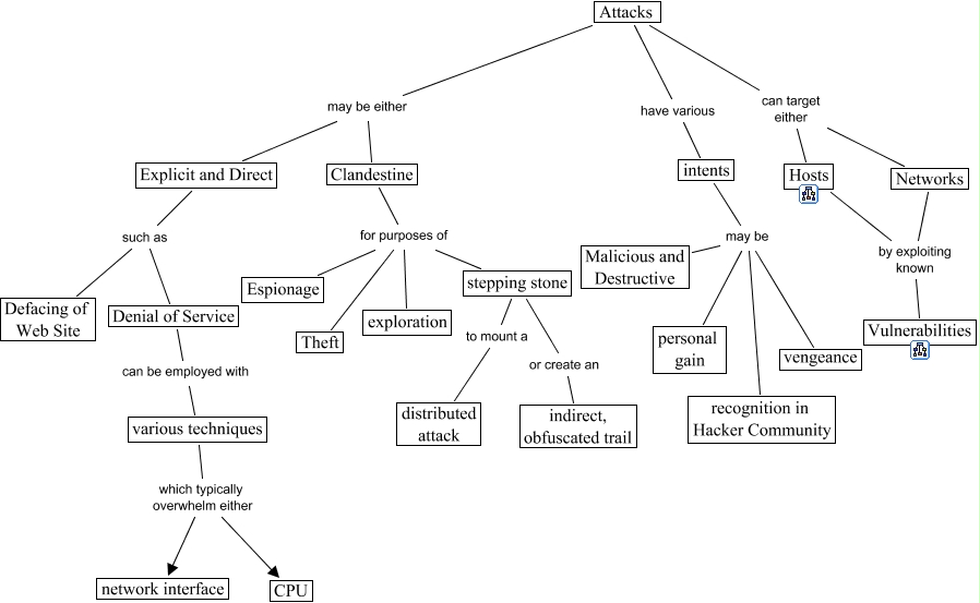
Cette carte de concepts créée avec IHMC CmapTools traite de: Attacks, Networks by exploiting known Vulnerabilities, intents may be recognition in Hacker Community, intents may be Malicious and Destructive, intents may be personal gain, various techniques which typically overwhelm either CPU, Attacks may be either Clandestine, Denial of Service can be employed with various techniques, Clandestine for purposes of Theft, Clandestine for purposes of exploration, Attacks may be either Explicit and Direct, Explicit and Direct such as Defacing of Web Site, Attacks can target either Networks, Clandestine for purposes of Espionage, Attacks have various intents, Hosts by exploiting known Vulnerabilities, stepping stone to mount a distributed attack, Attacks can target either Hosts, various techniques which typically overwhelm either network interface, intents may be vengeance, Explicit and Direct such as Denial of Service