WARNING:
JavaScript is turned OFF. None of the links on this concept map will
work until it is reactivated.
If you need help turning JavaScript On, click here.
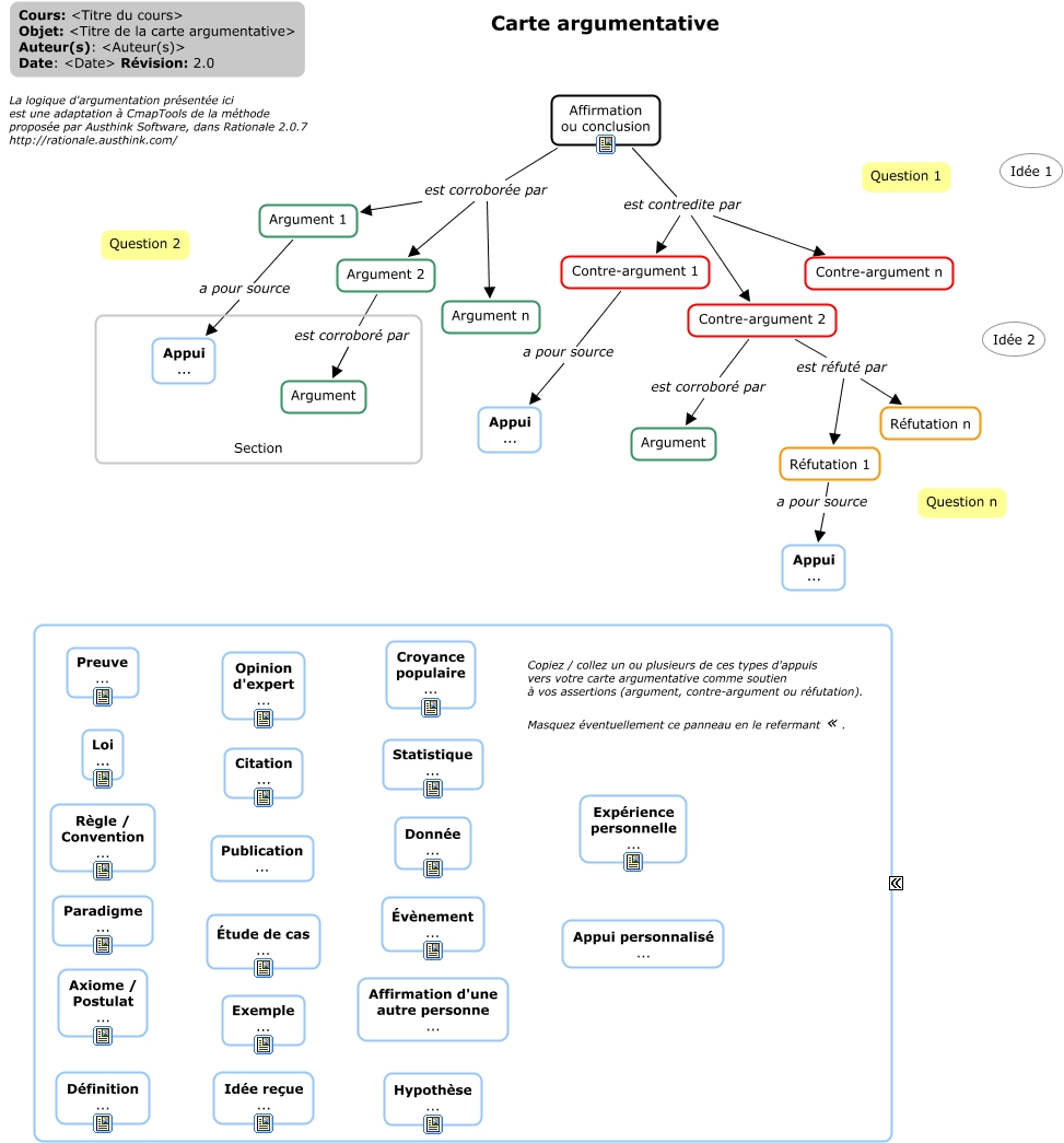
Cette carte de concepts créée avec IHMC CmapTools traite de: Carte argumentative, Affirmation ou conclusion est corroborée par Argument n, Contre-argument 2 est réfuté par Réfutation 1, Argument 1 a pour source Appui ..., Contre-argument 1 a pour source Appui ..., Affirmation ou conclusion est corroborée par Argument 2, Affirmation ou conclusion est contredite par Contre-argument n, Affirmation ou conclusion est contredite par Contre-argument 2, Contre-argument 2 est corroboré par Argument, Argument 2 est corroboré par Argument, Affirmation ou conclusion est corroborée par Argument 1, Affirmation ou conclusion est contredite par Contre-argument 1, Contre-argument 2 est réfuté par Réfutation n, Réfutation 1 a pour source Appui ...