WARNING:
JavaScript is turned OFF. None of the links on this concept map will
work until it is reactivated.
If you need help turning JavaScript On, click here.
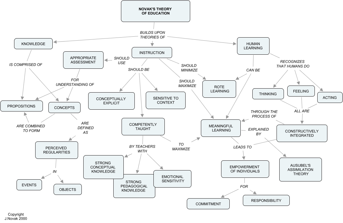
Cette carte de concepts créée avec IHMC CmapTools traite de: Novak's Theory of Education, INSTRUCTION SHOULD USE APPROPRIATE ASSESSMENT, COMPETENTLY TAUGHT BY TEACHERS WITH STRONG PEDAGOGICAL KNOWLEDGE, PERCEIVED REGULARITIES IN OBJECTS, MEANINGFUL LEARNING EXPLAINED BY AUSUBEL'S ASSIMILATION THEORY, CONSTRUCTIVELY INTEGRATED THROUGH THE PROCESS OF MEANINGFUL LEARNING, COMPETENTLY TAUGHT BY TEACHERS WITH STRONG CONCEPTUAL KNOWLEDGE, NOVAK'S THEORY OF EDUCATION BUILDS UPON THEORIES OF HUMAN LEARNING, MEANINGFUL LEARNING LEADS TO EMPOWERMENT OF INDIVIDUALS, CONCEPTS ARE COMBINED TO FORM PROPOSITIONS, PERCEIVED REGULARITIES IN EVENTS, HUMAN LEARNING RECOGNIZES THAT HUMANS DO ACTING, INSTRUCTION SHOULD BE COMPETENTLY TAUGHT, CONCEPTS ARE DEFINED AS PERCEIVED REGULARITIES, EMPOWERMENT OF INDIVIDUALS FOR COMMITMENT, KNOWLEDGE IS COMPRISED OF CONCEPTS, HUMAN LEARNING RECOGNIZES THAT HUMANS DO THINKING, HUMAN LEARNING CAN BE MEANINGFUL LEARNING, HUMAN LEARNING RECOGNIZES THAT HUMANS DO FEELING, FEELING ALL ARE CONSTRUCTIVELY INTEGRATED, COMPETENTLY TAUGHT TO MAXIMIZE MEANINGFUL LEARNING