WARNING:
JavaScript is turned OFF. None of the links on this concept map will
work until it is reactivated.
If you need help turning JavaScript On, click here.
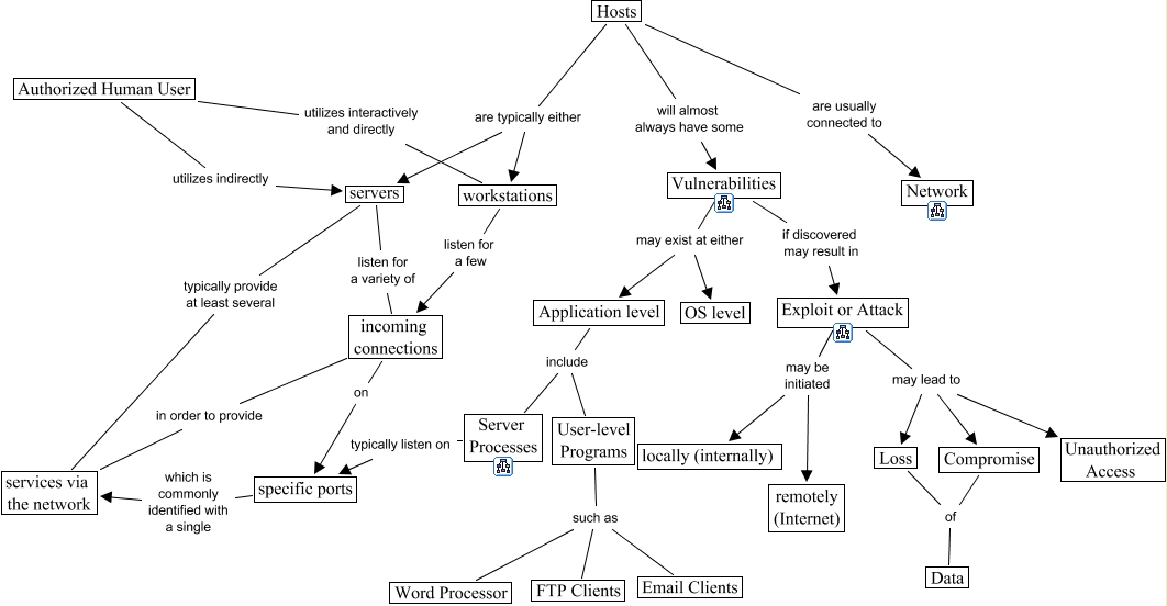
Cette carte de concepts créée avec IHMC CmapTools traite de: Hosts, Exploit or Attack may be initiated remotely (Internet), Application level include User-level Programs, Hosts will almost always have some Vulnerabilities, Application level include Server Processes, Hosts are typically either servers, User-level Programs such as Email Clients, servers typically provide at least several services via the network, Loss of Data, Exploit or Attack may be initiated locally (internally), Exploit or Attack may lead to Loss, workstations listen for a few incoming connections, Authorized Human User utilizes indirectly servers, servers listen for a variety of incoming connections, Hosts are typically either workstations, Vulnerabilities may exist at either OS level, specific ports which is commonly identified with a single services via the network, Server Processes typically listen on specific ports, Vulnerabilities may exist at either Application level, Authorized Human User utilizes interactively and directly workstations, incoming connections in order to provide services via the network