WARNING:
JavaScript is turned OFF. None of the links on this concept map will
work until it is reactivated.
If you need help turning JavaScript On, click here.
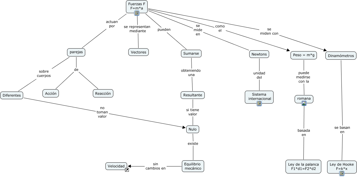
Este Cmap, tiene información relacionada con: Fuerzas, Newtons unidad del Sistema internacional, Fuerzas F F=m*a actuan por parejas, Resultante si tiene valor Nulo, Equilibrio mecánico sin cambios en Velocidad, Fuerzas F F=m*a se mide en Newtons, parejas de Acción, Fuerzas F F=m*a como el Peso = m*g, parejas de Reacción, Peso = m*g puede medirse con la romana, Fuerzas F F=m*a pueden Sumarse, Nulo existe Equilibrio mecánico, parejas sobre cuerpos Diferentes, romana basada en Ley de la palanca F1*d1=F2*d2, Diferentes no toman valor Nulo, Fuerzas F F=m*a se miden con Dinamómetros, Fuerzas F F=m*a se representan mediante Vectores, Sumarse obteniendo una Resultante, Dinamómetros se basan en Ley de Hooke F=k*x